목차
- Key Takeaways
- 1. 성공적인 롤업을 구축하기 위한 세 가지 기둥
- 2. 기둥 1 - 유저를 위한 커스텀 인프라
- 2.1 낮은 비용을 위해 - 맨틀 DA와 Eigen DA
- 2.2 맨틀의 EVM 호환성
- 3. 기둥 2 - 탈중화를 통한 높은 보안
- 3.1 공정 시퀀서 구조
- 3.2 캐논을 사용하기 위한 OP-Stack으로의 업그레이드
- 4. 기둥 3 - 사용자가 참여할 수 있는 생태계
- 4.1 맨틀이 주도한 생태계 전략
- 4.2 Yield 관련 시장 현황
- 4.3 게이밍 관련 시장 현황
- 5. 맨틀의 다음 여정
- 부록. 맨틀의 과거 여정
- Phase1. 바이비트 <> BitDAO (2021.3분기)
- Phase2. 비트다오, 크립토에서 두 번째로 큰 트레저리가 되다 (2022년)
- Phase3. 맨틀 프로젝트의 시작(2023.3분기)
- Phase4. 성장과 맨틀 V2(2024.2분기)
관련 프로젝트
Key Takeaways
성공적인 롤업을 구축하기 위해서는 기술 및 생태계 측면에서 등 세 가지 핵심 요소가 있다.
가장 초기에 시작되어 가장 성공적인 프로젝트로 자리매김한 맨틀은 포크로 시작하여 맞춤형 인프라를 갖춘 에코시스템으로 발전했다.
맨틀은 비용을 낮추기 위해 EigenDA를 사용하여 맞춤형 인프라를 개발했고, EVM 호환성을 위해 Optimism 코드베이스를 채택하였으며 공정 시퀀서 아키텍처와 같은 탈중앙화된 구성 요소를 개발하였다.
BitDAO의 시작부터 맨틀 V2 업그레이드까지, 맨틀의 전략적 결정과 여정은 성공적인 레이어 2 블록체인을 구축하기 위한 귀중한 통찰력을 제공하기에 맨틀의 여정을 통해 성공적인 롤업을 구축하기 위한 방법에 대해 알아보자.
L2beat에 따르면 현재 이더리움 생태계에는 약 100개의 롤업이 존재한다. 자체 롤업의 장점은 자체적으로 인프라를 구축하여 기능을 추가하고 이에 맞게 사용자를 생태계로 끌어들이기 위한 전략을 수립할 수 있다는 점에 있다. 그러나 롤업 프레임워크와 이를 지원하는 인프라가 아직 초기 단계에 있고 활발히 개발 중인 단계이기에 자체 롤업 구축을 하는 것의 난이도는 높다. 게다가 현재 100개가 넘는 자체 블록체인과 롤업이 존재하는 시장에서 눈에 띄려면 리서치와 전략적 계획이 필요하다. 고유한 차별화 포인트가 없다면 실패할 가능성이 높다. 이전 글인 "디파이 롤업의 청사진"에서 30개가 넘는 탈중앙화 금융 관련 롤업을 살펴본 결과, 많은 프로젝트가 비슷한 전략을 가지고 있는 것으로 나타났다. 그렇다면 성공적인 롤업 생태계를 구축하기 위한 필수 요소는 무엇일까? 롤업 시장의 가장 초기에 성공적으로 자리 잡은 롤업 프로젝트 중 하나인 Mantle을 예시로 들어 이러한 요소를 살펴보자.
레이어 2 블록체인인 맨틀 네트워크는 이더리움 생태계에서 가장 큰 DAO 중 하나였던 BitDAO에서 시작되었다. BitDAO는 보조금, 토큰 스왑, 파트너십을 통해 유망한 디파이 프로젝트, 블록체인 연구 및 개발팀에 투자하고 지원하는 데 중점을 둔 탈중앙화 자동화된 조직(DAO) 프로젝트였다. 10억 달러가 넘는 자산을 보유하고 있으며, 그중에는 $BIT 토큰도 포함되어 있다. 막대한 자금과 암호화폐 프로젝트 지원에 대한 폭넓은 경험을 바탕으로 BitDAO는 2022년에 현재 맨틀(이전에는 BIT 네트워크라고 불렸던)로 알려진 자체 레이어 2 개발에 대한 논의를 시작했다. 이것이 맨틀 L2 프로젝트의 시작이었다.
성공적인 롤업을 구축하는 데 있어 중요한 세 가지 요소와 맨틀이 이를 어떻게 달성했는지 살펴보자. 또한 부록에서는 이 프로젝트의 배경을 더 잘 이해할 수 있도록 Mantle의 역사를 자세히 살펴보자.
1. 성공적인 롤업을 구축하기 위한 세 가지 기둥
성공적인 롤업 생태계를 구축한다는 것은 무엇을 의미하는가? 토큰 가격, TVL, 디앱 수 등 평가하는 기준과 대상에 따라 달라질 수 있다. 이 글에서는 롤업의 주고객인 '사용자'를 위한 최고의 인프라와 생태계는 무엇인가라는 구체적인 관점에 초점을 맞춰서 살펴보았다. 사용자를 위한 롤업을 구축하는 데 필요한 요소들은 비용이 많이 들고 어렵기 때문에 올바른 도구와 프레임워크를 활용하는 것이 중요하다. 그러나 시중에 나와 있는 도구와 프레임워크는 활발히 개발 중이며 아직 미성숙하기 때문에 올바른 사용자 중심의 인프라와 생태계를 구축하려면 많은 올바른 연구와 전략이 필요하다. 예를 들어, 탈중앙 금융에서 거래와 게임을 중심으로 운영되는 롤업에서는 저비용 DA를 통한 낮은 가스 수수료를 제공하는 것이 사용자에게 중요하다.
또한 레이어 2 시퀀서는 여전히 고도로 중앙 집중화되어 있으므로, 사용자가 롤업에서 자산을 안심하고 이동하고 저장할 수 있는 안전한 탈중앙화 대안을 구축하는 것이 중요하다.
이러한 접근 방식을 바탕으로 성공적인 롤업 생태계를 구축하기 위해 고려해야 할 세 가지 중요한 측면이 있다고 생각한다:
사용자를 위한 맞춤형 인프라: 자체 롤업 구축의 장점은 프로젝트가 대상 팀과 사용자에 따라 인프라를 맞춤화할 수 있다는 것이다. 여기에는 고유한 프리컴파일(precompile)부터 DA, 증명 시스템 등과 같은 다른 모듈fj 스택을 활용하는 것까지 다양하다.
보안: 대부분의 롤업 프레임워크에는 보안 기능이 부족하고 일반적으로 중앙 집중화되어 있기 때문에 보안은 우선순위가 낮은 것으로 간주된다. 그러나 보안은 사용자가 자산을 다른 체인으로 이동하고 디앱과 상호작용하기 위한 가장 기본적인 요소이다. 보안 위험에는 스마트 콘트랙트 위험과 일부 구성 요소가 중앙화될 수 있는 인프라 위험이 포함된다. 모듈러 블록체인의 전반적인 위험은 이 아티클에서 확인할 수 있다.
생태계: 롤업은 자체 인프라와 보안 환경을 갖추고 있지만, 킬러 디앱이 없다면 사용자를 끌어들일 수 없으며, 특화된 지원이 없다면 뛰어난 개발자들이 롤업에 와서 구축하지 않을 것이다. 롤업들은 생태계 내러티브를 정의하고 빌더를 모으고 지원하는 것이 중요하다.

기존 롤업들에 대한 조사 결과, 맨틀은 독특한 생태계를 조성한 가장 성공적인 롤업 중 하나였다. 인프라 측면에서는 옵티미스틱 롤업 기술을 사용하여 구축되었고, EigenDA가 제공하는 DA 모듈을 채택한 맨틀은 사용자 중심의 인프라 구축에 탁월했을 뿐만 아니라, 디파이와 게임파이 디앱을 중심으로 자체 생태계 지원 프로그램들을 통해 활발한 생태계를 구축하였다.
2. 기둥 1 - 유저를 위한 커스텀 인프라
Mantle 구축에 대한 논의는 2022년 8월에 시작되었으며, OP-Stack을 포함한 어떤 롤업 프레임워크도 사용 가능하지 않은 시점이었다. OP-Stack은 2022년 10월에 발표되었고 2023년 5월에 프로덕션 단계로 시작되었다. Mantle 팀은 Optimism의 포크에서 시작하여 기술 스택을 구축하기 시작했고, Mantle DA, 그리고 MPC 기반의 탈중앙화 시퀀서를 개발했다. 이들은 모듈러 블록체인 생태계에서 최신 기술을 채택하고 이를 구축하여 사용자에게 최상의 인프라를 제공하는 성공적인 롤업을 구축하는 데 중점을 두었다.
Mantle을 구축하기 위해 중요한 결정을 내려야 했으며, 그 중 하나는 트랜잭션 비용을 낮추기 위해 자체 DA를 구축하고 EVM 호환성을 위해 Optimism의 코드베이스를 선택하는 것이었다.
2.1 낮은 비용을 위해 - 맨틀 DA와 Eigen DA
이더리움 기반의 롤업 네트워크들은 트랜잭션 데이터를 calldata 방식으로 저장한다. 2023년 9월 기준으로 Arbitrum은 하루에 $20k-$60k, zkSync Era는 하루에 $50k-$70k의 비용을 지출할 만큼 데이터 저장으로 인해 지출되는 수수료가 어마어마하다. 이는 트랜잭션에 포함된 데이터 크기에 비례하여 가스 비용이 발생하기 때문에 높은 데이터 저장 비용을 초래한다. 이 비용은 롤업에서 상당 부분을 차지 하고 있으며 사용자들의 수수료로 직결되며 사용자의 경험을 해치는 요소 중 하나로 작용한다.

Source: Dune
2024년 3월 이후, proto-dankshading(EIP-4844)이 도입되고나서 롤업에서의 수수료는 대폭 절감되었다. EIP-4844가 도입되기 이전에는 롤업의 수수료를 절감하기 위한 방법 중 하나로 데이터를 이더리움이 아닌 오프체인(별도의 레이어 혹은 노드 집단)에 저장하는 것으로 이러한 방식을 옵티미움(Optimium)이라 부른다. 옵티미움은 저렴한 수수료를 제공해준다는 장점이 있으며, Mantle도 옵티미움 중 하나이다.
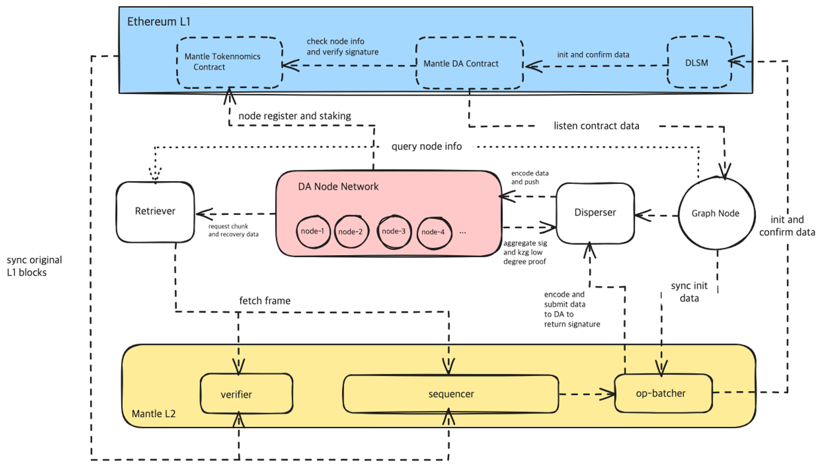
Mantle은 EigenDA 기술을 기반으로 하는 MantleDA를 활용한다. Mantle DA는 다음과 같은 네 가지 주요 구성 요소를 가지며, 다음과 같은 파이프라인으로 작동한다.
DA Node Network: DA Node Network는 데이터를 효율적이고 안전하게 저장하도록 설계되었습니다. 이 네트워크의 중심에는 DA Operator가 있으며 데이터 청크 저장을 담당하는 노드를 운영한다. 이들은 이더리움에 배포된 스마트 컨트랙트를 통해 자산을 스테이킹해야만 참여할 수 있다.
Dispersers: Disperser는 데이터 청크를 인코딩하고, 인코딩된 데이터 청크를 DA Operator에게 보내고, 검증자는 이를 KGZ 커밋트먼트를 기반으로 검증한다. 검증이 완료되면, 운영자는 Disperser가 지정한 기간 동안 데이터 청크를 저장하고 저장 증명을 반환한다. 충분한 서명이 모이면, Disperser는 이를 집계하여 L1에 게시한다. 이 과정은 데이터가 정확하게 인코딩되고, 효율적으로 분산되며, 안전하게 저장되도록 보장한다. 이 러한 역할은 시퀀서가 수행할 수 있다.
Retrievers: Retriever는 프로토콜이 올바르게 작동하는지 확인하는 모니터링 역할을 담당한다. DA Operator로부터 유효한 데이터 청크를 가져와서 이 데이터를 프레임 단위로 Mantle로 제출한다. 제출 과정에서 문제가 발생하면 스테이킹된 자산을 삭감할 수 있다.
Smart Contracts on L1: 이더리움에 배포된 스마트 컨트랙트는 Retriever가 제출한 데이터의 유효성을 검증하는 데 중요한 역할을 하며, 이를 준수하지 않는 DA Operator에게 슬래싱 및 패널티를 부과할 수 있다.

Source: Mantle Docs
현재 Mantle은 MantleDA를 사용함으로써 사용자들에게 신뢰할 수 있는 환경과 저렴한 수수료를 제공하고 있다. 향후에는 EigenDA로 마이그레이션할 계획이다. EigenDA는 EigenLayer의 AVS로서 (이더리움 네트워크에) 스테이킹된 이더리움으로부터 보안을 보장받는다. 이 사례에서 우리는 새로운 개발을 적극적으로 찾아 인프라에 빠르게 적용하는 것이 중요하며, 이는 사용자에게 혜택을 가져올 수 있다는 것을 알 수 있다.
2.2 맨틀의 EVM 호환성
블록체인 네트워크는 프로그래밍 언어와 아키텍처가 서로 다르기 때문에 다양한 실행 환경을 가지고 있다. 대표적인 실행 환경으로는 EVM, SVM, MoveVM 등이 있으며, EVM과 Non-EVM으로 분류된다. Defilimma에 따르면, 블록체인 네트워크 중 TVL이 높은 상위 10개 블록체인 중 7개가 EVM 기반의 블록체인 네트워크일 정도로 EVM 기반의 블록체인 네트워크는 많은 인기를 얻고 있다.
이러한 인기를 얻을 수 있었던 이유는 이더리움이 2015년 처음으로 EVM을 구현한 이후, 많은 프로젝트들이 이더리움을 기반으로 파생되었기 때문이다. 자연스럽게, 이더리움의 솔리디티 언어와 EVM 환경에 익숙한 개발자들이 많아졌다. 또한, EVM 호환성은 개발자들이 새로운 언어를 배우거나 기존 코드를 크게 변경하지 않고도 다른 EVM 네트워크로 쉽게 이동할 수 있게 하여 중요한 역할을 한다. 사용자에게도 익숙한 인터페이스를 제공할 수 있다. 이러한 이유들로 인해 이더리움이 성장함에 따라 EVM 호환성은 매우 중요해졌다.
이러한 관점에서, Mantle은 EVM 호환성의 중요성을 인지하고, EVM 호환성을 레버리지하는 전략 중 하나로 Optimism 기반의 스택으로 롤업 구축을 시작하였다. 덕분에 Mantle은 사용자들과 개발자들에게 익숙한 환경을 제공함으로써, 이더리움 생태계에 있는 디앱들을 빠르게 온보딩시킬 수 있고, 더 많은 사용자를 이끌기 위해 노력하고 있다.
3. 기둥 2 - 탈중화를 통한 높은 보안
사용자가 중요하게 여기는 것은 자산이 해당 블록체인에 저장될 때 안전한지 여부이다. 롤업은 이더리움의 보안을 상속받을 수 있지만, 중앙 집중화된 엔티티가 생태계를 위협할 수 있다. Mantle은 MPC를 통한 시퀀서의 탈중앙화를 통해 이를 방지하기 위해 노력해 왔으며, OP-Stack의 새로운 Fault Proof System인 Cannon을 활용할 계획을 가지고 있다.
롤업을 구성하기 위해서는 중요한 역할을 수행하는 두 구성원이 존재한다. 첫 번째는 오프체인에서 데이터를 실행하고, 실행된 데이터를 압축하는 시퀀서(Sequencer)이다. 두번재는 압축된 데이터를 온체인에 전달하는 제안자(Proposer)이다. 현재 대부분의 롤업은 중앙화된 두 운영 주체(Operator)에 의존하여 운영되고 있으며, 이 경우 MEV에 대한 검열 문제와 단일 장애 지점의 위험(SPOF)을 가지고 있다. 또한, 롤업에는 안전성과 무결성을 보장하는 데 있어서 검증할 수 있는 Fault System이 필요한데, 많은 롤업들이 아직 개발 중이거나 특정 구성원에 의해서만 사용할 수 있어 기능에 제한적이다.
롤업에서의 위험은 각 네트워크 운영 주체가 잘못 동작하는 경우거나 상태 검증이 실패할 때 일어날 수 있다. 이러한 위험은 네트워크 전체에 큰 피해를 줄 수 있기 때문에 롤업에서의 보안은 매우 중요하다. 현재는 중앙화된 주체에 의해 관리되어 보안을 보장받고 있지만, 많은 롤업 프로젝트들은 중앙화된 주체에 대한 의존도를 낮추고, 보다 탈중앙화된 방식으로 보안을 강화하는 방향으로 발전하고 있다.
Mantle도 이러한 추세를 따르고 있으며, 네트워크의 안전성과 신뢰성을 보장하기 위해 다양한 전략을 도입하고 있다.
3.1 공정 시퀀서 구조
현재 대부분의 롤업들은 중앙화된 시퀀서에 의해 운영되고 있다. 시퀀서를 분산하기 위해 널리 사용되는 접근 방식은 공유 시퀀서(Shared Sequecner)이 있다. 이 아이디어는 여러 시퀀서들이 동의하여 트랜잭션을 공정하게 주문하고 실행할 수 있도록 합의 프로토콜을 활용하는 것을 기반에 둔다. Radius, Astria, Espresso가 대표적인 공유 시퀀서 프로젝트이다. 공유 시퀀서는 시퀀서를 분산화할 수는 있지만 인센티브(보상 및 수익공유) 개념을 필요로하기에 MEV 검열 및 공격 가능성을 완전히 해결하기에는 어렵다.
Mantle은 시퀀서를 분산화하는 관점을 단순히 시퀀서를 분리하는 것이 아닌 1)MEV 검열 및 공격 저항성 2)공정성 두가지를 모두 달성하기 위해 공정한 시퀀싱(Fair Sequencing) 아키텍처를 제안하였다. 이 아이디어는 VRF와 영지식(ZK) 및 Merkle 증명을 활용하며, 다음과 같이 mempool manager, pair sequencer, executor로 모듈식으로 아키텍처로 구성되어있다.

Source: Mantle | Mass Adoption of Decentralized and Token-Governed Technologies
먼저, Mempool Manager는 트랜잭션을 수집하고 배치를 구성한다. 배치가 가득 차면 새로운 배치를 시작하고, 구성된 순서대로 스케줄링된다. 배치가 구성되면, Merkle 트리 해시 등을 사용하여 데이터를 DA 레이어에 게시한다. 사용자는 Merkle 증명을 통해 자신의 트랜잭션이 특정 배치에 포함되었는지 확인할 수 있으며, 만약 다음 배치를 보았을 때 자신의 트랜잭션이 포함되지 않았다면 분쟁을 제기할 수 있다. 이 경우 mempool manager는 페널티를 받을 수 있다.
다음으로, Fiar sequencer는 mempool manager로부터 받은 트랜잭션에 대해 random permutation을 요청하여 주문 프로세스의 공정성을 보장한다. 이를 위해 VRF 오라클을 사용하여 무작위 순서를 생성하고, 이 순서에 따라 트랜잭션을 재배열한다. random permutation과 그 순서가 어떻게 생성되었는지 증명하는 ZK 증명은 DA 레이어에 게시된다. 이는 트랜잭션 순서의 예측 가능성을 제거하고 MEV 공격을 방지한다.
마지막으로, Executor는 random permutation된 배치를 처리하고 블록을 DA 레이어에 게시한다. 블록은 트랜잭션 목록과 그 순서를 포함하며, 이는 실행 전에 게시된 해시와 일치해야 한다. 두 해시가 다르면, 실행자가 잘못된 행동을 한 것으로 간주되어 처벌을 받을 수 있다. 이 메커니즘은 제안된 무작위 순서로 트랜잭션이 실행되도록 보장하여 무결성과 공정성을 보장한다.
각 구성 요소는 서로 다른 작업을 수행하며, 각각의 작업에 대해 별도로 책임을 진다. 이는 시퀀싱 처리 과정을 모듈화하여, 각 작업의 결과를 DA 레이어에 게시함으로써 악의적인 행위자를 식별하고 그들이 오작동할 경우 제재할 수 있게 한다. Mantle은 이러한 Fair Sequencing 아키텍처를 통해 더 공정하고 MEV 검열 및 공격에 안전한 환경을 제공하기 위해 노력하고 있다.
3.2 캐논을 사용하기 위한 OP-Stack으로의 업그레이드
첫번째로, Forced Transaction Inclusion의 도입이다. 롤업 네트워크에서 예상치 못한 상황(시퀀서 및 제안자가 다운되는 경우)이 발생할 경우를 대비해서 L1에서 L2 자산을 강제로 추출하는 기능이 필요한데, 이 기능을 Escape Hatch라고 한다. Mantle은 이번 업그레이드를 통해 시퀀서 다운되었을 때 자산의 안전을 보장하기 위해 강제 출금 거래를 실행하는 프로세스를 도입하였다.
두 번째로, OP 스택의 Fault Proof System 기능인 Cannon을 활용할 수 있다는 것이다. Optimistic 롤업은 일반적으로 L2에서 트랜잭션이 문제없이 진행될 것이라고 가정한다. 그러나 문제가 발생할 경우, 분쟁을 제기할 수 있는 7일의 챌린지 기간이 있다. 이 기능은 롤업 네트워크의 보안을 보장하는 중요한 수단이다. Cannon 덕분에, OP-스택 롤업은 여러 Fault Proof와 클라이언트 구현을 쉽게 지원할 수 있는 유일한 롤업 아키텍처가 될 것이다. 이는 증명 다양성과 클라이언트 다양성을 가능하게 하여 추가적인 보안 계층을 제공한다. 이 Fault Proof System은 테스트넷에서 출시되었으며, 현재 메인넷 출시를 준비하고 있다.

Source: Fault Proof VM - Cannon | Optimism Docs
4. 기둥 3 - 사용자가 참여할 수 있는 생태계
블록체인의 생태계는 지속 가능한 환경을 유지하는 데 중요한 역할을 한다. 다양한 디앱이 생태계를 구성하며 사용자에게 가치를 제공하는 동시에 네트워크 활동을 촉진시킨다. 그러나 일반적인 스마트 컨트랙트 블록체인이 많기 때문에 생태계를 구축하기 위해서는 고유한 네러티브와 전략이 중요하다.
맨틀은 맨틀 LSP, 에코펀드, 유동성 지원 등과 같은 맨틀 주도의 이니셔티브를 통해 이러한 노력을 주도해왔다. 또한 맨틀은 특히 디파이와 게임 부문에서 생태계를 확장하는 데 주력해 왔다. 현재 맨틀 생태계에 있는 약 170개의 디앱 중 50개가 디파이 관련 디앱이다. 이 섹션에서 맨틀이 주도하는 이니셔티브와 맨틀 생태계의 다양한 디앱을 살펴보자.

Source: Mantle | Mass Adoption of Decentralized and Token-Governed Technologies
4.1 맨틀이 주도한 생태계 전략
맨틀은 방대한 맨틀 트레저리와 비트다오의 경험을 바탕으로 파트너 프로젝트를 위한 인큐베이터 역할을 해왔다. 또한 맨틀은 사용자를 위해 자체적으로 트레저리 자산으로 프로젝트들을 자체 개발 및 지원하였는데 유동성 스테이킹 프로토콜인 mETH가 대표적인 사례이다. 또한 여러 생태계 프로그램을 금전적, 홍보 측면에서 지원 하는 등 여러 지원 체계가 있었는데 이러한 이니셔티브가 무엇인지 자세히 알아보자.

Source: Mantle
4.1.1 맨틀 LSP와 mETH

Source: Mantle
2023년 7월 14일, 편리한 이더 스테이킹 경험을 제공하기 위해 커뮤니티에 제안된 맨틀 LSP는 이더리움에 배포된 자체 유동성 스테이킹 프로토콜이다. 신규 사용자는 맨틀에서 간편한 인터페이스를 통해 이더의 스테이킹 리워드를 쉽게 받을 수 있다.
맨틀 LSP에 참여하면 사용자는 수익이 자동으로 축적되는 토큰인 mETH를 즉시 받게 됩니다. 이 유동성 스테이킹 프로토콜은 스테이킹된 이더리움이 맨틀 생태계 내에서 수익을 극대화하는 데 사용할 수 있도록 여러 전략들을 구축하였다. 이 프로젝트는 사용자들에게 빠르게 채택되어 현재 이더리움에서 5번째로 큰 유동성 스테이킹 프로젝트가 되었다.
그러나 최근 맨틀LSP를 별도의 프로젝트로 분리하는 것을 목표로 하는 MIP-30이 통과되었다. 이 제안은 맨틀 트레저리, 핵심 기여자, 프라이빗 세일 등 다양한 이해관계자에게 거버넌스 토큰을 할당하는 등 새로운 프로젝트의 거버넌스 및 토큰노믹스 구조를 확립하는 동시에 독립적인 DAO 모델로 전환하는 것을 목표로 한다. 맨틀의 지원을 통해 어느 정도 궤도에 올랐기에 보다 더 독립적으로 운영하여 리스테이킹 등 여러 측면에서 확장을 할 계획이다.

Source: Ethereum Liquid Staking Tokens
LSP의 전략적 운영은 전체 TVL과 맨틀의 생태계를 성장시킨 정말 중요한 요소였다. 그들은 스테이킹을 위해 이더를 예치하는 것뿐만 아니라 다른 프로젝트를 활용하여 수익률을 높였다. 다음은 mETH 수익률에 대한 그들의 전략략의 일환이다:
네이티브 ETH 수익률: 맨틀에 ETH를 스테이킹하면 이더리움 네트워크에 자동으로 스테이킹되어 스테이킹 수익률을 얻게 된다.
아이겐레이어 포인트: 맨틀이 100,000 mETH를 EigenLayer에 스테이킹하고 있기 때문에 mETH 보유자는 보유량에 비례하여 자동으로 EigenLayer 보상을 받게 된다.
향후 에어드랍 가능성: mETH를 보유하면 맨틀 생태계를 구축하거나 통합하는 프로젝트에서 향후 에어드랍을 받을 수 있으며, 아이겐레이어의 에어드랍이 최근 이에 해당되는 사례이다.
4.1.2 생태계 지원
맨틀은 프로젝트가 적절한 자금을 확보하고 맨틀을 기반으로 구축할 수 있도록 종합적인 에코시스템 지원을 제공한다. 다음은 Mantle에서 제공하는 주요 프로그램이다:
맨틀 에코펀드: 맨틀 에코펀드는 맨틀 생태계 내의 디앱과 기술 파트너에 투자하기 위해 설계된 2억 달러 규모의 펀드 풀이다. 이 펀드는 맨틀 트레저리에서 제공하는 1억 달러의 USDC로 구성되며, 일반적으로 전략적 벤처 파트너가 1:1로 매칭하여 투자한다. 이 펀드를 통해 맨틀은 생태계 성장을 위한 전략적 접근 방식을 취하고 있으며, 예를 들어 이더리움 이외의 다른 블록체인 중 최초로 에떼나(Ethena)의 USDe를 맨틀에 도입하기 위해 이더리움에 자금을 미리 투입하여 맨틀 사용자들에게 큰 혜택을 제공하였다.
보조금: 맨틀은 생태계의 비전에 부합하는 혁신적인 프로젝트를 진행하는 개발자와 스타트업에 재정적 자원을 제공한다. 이 보조금은 맨틀 커뮤니티에 가치를 가져올 수 있는 초기 단계의 아이디어와 프로젝트를 지원하는 것을 목표로 한다.
Game7: Game7은 5년간 4억 달러 상당의 암호화폐 자산을 투입한 BitDAO(현재 맨틀과 합병)가 투입한 주제치며 5억 달러 규모의 자산을 보유한 블록체인 게임 생태계 액셀러레이션 DAO이다. 오픈소스와 연구에 자금을 지원하고, 개발자를 교육하며, 유망한 게임 프로젝트와 플레이어 DAO에 전략적 자본과 전문성을 제공하는 데 중점을 두고 있다.
유동성 지원: 맨틀은 또한 생태계 내 건전한 시장을 보장하기 위해 유동성 지원도 제공한다. 이러한 지원에는 맨틀 생태계 내 탈중앙 거래소 및 기타 금융 플랫폼에 유동성을 제공하는 것이 포함된다.
FBTC: 맨틀은 옴니체인 BTC인 FBTC를 공동 개발하고 있습니다. FBTC는 원활한 상호운용성과 다양한 수익 기회를 제공하여 BTC 접근성과 유용성을 높이는 것을 목표로 한다. 비트코인 관련 디파이가 성장함에 따라 맨틀은 전체 BTC 시가총액(약 14억 달러)에 비해 아직 개발되지 않은 비트코인 디파이 시장을 공략하여 혁신을 주도하려 하고 있다.
4.1.3 홍보 지원: 맨틀 미션과 리워드 스테이션
맨틀 미션 프로그램은 맨틀 생태계 내에서 다양한 활동에 참여하는 사용자에게 인센티브를 제공하고 보상하기 위해 고안된 맨틀 네트워크의 홍보 관련 이니셔티브입니다. 이 프로그램의 중요한 구성 요소 중 하나는 맨틀 리워드 스테이션으로, 특히 $MNT 토큰을 락한 사용자에게 보상을 제공하는 데 중점을 두고 있다.
맨틀 미션 프로그램의 주요 측면에는 몇 가지 보상 메커니즘이 포함된다. 사용자는 맨틀 보상 스테이션을 통해 $MNT 토큰을 스테이킹하여 맨틀내 여러 프로젝트에서 발생되는 수익에 대한 보상을 받을 수 있다. 또한 맨틀은 정기적으로 에어드랍과 추첨을 진행하며, 참가자는 특정 이벤트나 캠페인에 참여하여 추가 토큰이나 보상을 받을 수 있다. 이 프로그램은 또한 맨틀 네트워크에 자산을 연결하거나 거버넌스 활동에 참여하는 등 맨틀 생태계의 다양한 부분에 대한 사용자 참여를 장려한다.
최근의 예로는 에떼나 시즌 2 샤드 캠페인이 있다. 맨틀 네트워크는 사용자가 즉시 Sats를 적립할 수 있는 다양한 방법을 제공한다. 또한, 사용자는 맨틀 보상 스테이션을 통해 샤드 캠페인에 참여할 수 있다. 여기에는 $MNT 토큰을 고정하여 향후 $ENA로 교환할 수 있는 mShards를 받는 것이 포함된다. (샤드와 Sats는 각각 시즌 1과 시즌 2의 에떼나의 포인트 시스템이다.)
이 캠페인은 맨틀 생태계 내에서 Sats를 획득할 수 있는 다양한 기회를 제공한다. 예를 들어, 사용자는 맨틀 네트워크에 보유하거나 펜들 풀에 유동성을 공급하거나 INIT 캐피털에 예치하는 것만으로도 적립할 수 있으며 샤드 포인트는 USDe와 USDT의 루핑 후크를 통해 100배에 더 리워드를 받는 전략을 취할 수 있다.

Source: Ethena Season 2 Sats Campaign Comes to Mantle Network
4.2 Yield 관련 시장 현황
맨틀은 탈중앙 금융 생태계 구축에 중점을 둔 덕분에 Yield 프로젝트의 대표적인 생태계로 부상했다. 이 생태계의 핵심에는 맨틀이 주도해서 만든 사용자가 이더를 스테이킹하고 mETH을 받을 수 있는 맨틀의 유동성 스테이킹 프로토콜(LSP)이 있다. 이 접근 방식을 근간으로 사용자가 스테이킹 포지션을 유지하면서 다양한 수익 창출 프로젝트에 참여할 수 있게 함으로써 수익 창출 기회를 열어주었다. 맨틀은 또한 펜들, 온도 파이낸스와 같은 수익률 창출 프로젝트와 적극적으로 전략적 파트너십을 맺고 맨틀에서 운영할 수 있도록 지원하였다.
4.2.1 펜들

Source: Pendle
펜들 파이낸스는 크립토 시장에 수익률 거래를 도입한 탈중앙 금융 프로젝트이다. 시장 수요에 따라 수익률이 변동하는 기존 대출 프로토콜과 달리, 사용자는 특정 수익률을 고정하고 지정된 기간 동안의 수익을 정확하게 결정할 수 있다. 펜들은 수익률 토큰화를 통해 이를 달성했는데, 수익률 토큰화는 stETH나 cDAI와 같은 수익률 자산을 SY 토큰이라는 표준화된 토큰으로 변환하고, 이를 다시 원금을 나타내는 원리금 토큰(PT)과 미래 수익률을 나타내는 수익률 토큰(YT)으로 나는 것을 통해 운영된다.
펜들의 핵심 혁신은 전통적인 금융에서 채권을 분리하는 방식과 유사하게 수익률 자산을 원금과 수익률 구성 요소로 분리하는 기능이다. 이를 통해 사용자는 수익률을 거래하고, 수익률 하락에 대비해 헤지하거나 안정적인 성장을 위해 고정 수익률을 고정할 수 있다. 펜들은 자산의 가격을 정확하게 책정하고 잘못된 가격 책정으로 인한 잠재적 손실을 방지하여 자본 배분과 미래 수익률에 대한 노출을 최적화하는 시간 감쇠형 자동화된 시장 메이커(AMM)를 통해 운영된다. 이 프로토콜은 출시 이후 1년 만에 3억 5천만 달러 이상의 수익률 거래가 진행되는 등 상당한 성장을 보였으며, 향후 모든 수익률 자산과 무허가 방식으로 통합할 계획이라 한다.
4.2.2 온도 파이낸스

Source: Ondo Finance
온도 파이낸스는 기존 금융과 블록체인 세계 사이의 자산을 연결하는 것을 목표로 하는 디파이 프로젝트이다. 채권, 국채, 펀드와 같은 실물 자산(RWA)을 토큰화하여 블록체인에서 접근할 수 있도록 하는 데 중점을 두고 있다. 맨틀은 네이티브 USDY 토큰을 보유한 두 번째 블록체인이다.
이 프로젝트는 또한 OUSG(미국 국채에 투자하는 펀드의 토큰화), OMMF(토큰화된 블랙록 머니마켓 펀드), USDY(수익률 보장 스테이블코인 대안), Flux Finance 프로토콜(금융 거래에서 블록체인 기반 증권 사용 촉진) 등 여러 상품을 출시했다. 온도 파이낸스의 네이티브 토큰인 ONDO는 거버넌스 토큰으로 사용되어 보유자가 의사 결정 과정에 참여할 수 있다.
4.3 게이밍 관련 시장 현황
맨틀이 집중하고 있는 또 다른 분야는 게임이다. 맨틀은 설립 초기부터 게임을 염두에 두고 설계되었으며, 비트다오의 서브 DAO인 Game7과 오랜 기간 파트너십을 맺어왔다. Game7은 게임 개발을 위한 도구를 제공하는 액셀러레이터이자 인큐베이터 역할을 한다. 특히 Game7은 하이퍼플레이와 협력하여 게임 내 자산을 디파이 환경에서 활용할 수 있는 웹3 언리얼 엔진을 개발했다. 맨틀을 기반으로 다양한 프로젝트가 개발되고 있는데 주목할 만한 프로젝트들은 다음과 같다:
픽셀팔: 플레이어가 가상 애완동물을 키우고, 서식지를 만들고 꾸미고, 게임 내 화폐($MON)로 농사를 짓을 수 있는 모바일 게임이다. 또한 리더보드와 턴 기반 카드 배틀에서 보상과 상품을 놓고 경쟁하는 기능도 추가될 예정이다.
메타씬: 기술 및 경제 시스템을 통해 플레이어 중심의 엔터테인먼트, 거버넌스 및 창작을 개척하는 것을 목표로 하는 블록체인 MMORPG이다.
Catizen AI: 텔레그램의 미니 게임 플랫폼으로, 고양이를 테마로 한 캐주얼 게임과 플레이를 통한 에어드랍 모델을 제공하며, 토큰 스테이킹 및 AI 기반 기능과 같은 게임파이 요소를 통합하여 사용자 참여를 향상시키고 거래 기회를 제공한다.
하이퍼플레이: 웹3.0 게임 런처 및 애그리게이터 플랫폼으로, 맨틀에서 게임 경험을 편리하게 하는 것을 목표로 하며 BitDAO와도 연결되어 있다.
불리버스: 맨틀에 구축된 플레이 투 적립 게임으로, NFT 수집품과 메타버스 경험이 특징이다.
민틀: 래리블과 협업한 민틀은 디지털 아트와 수집품 애호가들을 위해 맨틀에서 NFT 프로젝트를 지원하는 2차 NFT 마켓플레이스로, 디지털 아트와 수집품 애호가들을 위한 게임이다.
5. 맨틀의 다음 여정

성공적인 롤업을 구축하는 것은 어렵다. 롤업 개발을 위한 툴 및 프레임워크는 계속 발전하고 있으므로 올바른 롤업을 구축하기 위해서는 팀 전체가 소프트웨어 인프라를 이해하는 것도 중요하다. 또한 에코시스템을 차별화하고 응집력 있는 커뮤니티를 구축하는 것도 어렵다.
맨틀은 최신 기술 스택을 채택하고 자체 인프라를 개발함으로써 이 두 가지 문제를 모두 해결하려고 노력했다. 또한 zkEVM 프레임워크를 사용하는 것도 고려했지만, 프로덕션 레벨 롤업을 구축하기 위해 Optimism 코드베이스를 선택하는 등 기술적인 측면에서도 많은 리서치를 진행하였다. 맨틀의 아키텍처를 살펴보면 맨틀의 선택과 집중을 확인할 수 있다. 여기에는 항상 사용자를 위한 낮은 비용과 보안을 고려한 흔적들이 보인다. 또한, 그들의 역사를 보면 BitDAO와의 관계가 생태계 구축을 더욱 효과적으로 만들었다는 것을 알 수 있다. (아래 부록에서 자세한 내용을 확인할 수 있다)
현재 많은 롤업이 전략이 획일화되어 있으며, 1000개의 롤업이 존재하는 세상에서 똑같은 1000개의 롤업을 가질 수는 없다. 롤업이 사용자에게 서비스를 제공하려면 인프라에 타겟한 사용자를 위한 기능이 있어야 하고 커뮤니티와 에코시스템의 고유성을 가져야 한다. 맨틀은 이를 최초로 시도했으며 계속해서 성공적인 이니셔티브를 출시하고 있다. 그들의 과거와 결정을 살펴보고 미래를 주목해 볼 가치가 있다.
부록. 맨틀의 과거 여정
The team behind Mantle has a long history of fostering the growth of the Ethereum ecosystem through the support of numerous projects and the initiation of initiatives such as EduDAO and Game7. This was possible since its treasury benefited from a trading fee share from Bybit, which contributed to its operational stability. Examining their journey can help gain insight into their future prospects. Let’s examine their origins and where they are headed into.
맨틀 팀의 뒤에는 수많은 프로젝트를 지원하고 에듀다오와 게임7과 같은 이니셔티브를 시작하여 이더리움 생태계의 성장을 촉진해 온 오랜 역사를 가지고 있다. 또한 이는 초기 운영 안정성에 기여한 바이비트의 거래 수수료 수익이 있었기에 가능했다. 이들의 여정을 살펴보면 향후 전망에 대한 통찰력을 얻을 수 있다. 이들의 기원과 앞으로 나아갈 방향을 살펴보자.
Phase1. 바이비트 <> BitDAO (2021.3분기)
1.1 비트다오의 탄생과 펀드
비트다오는 세계 3위 암호화폐 거래소인 바이비트에 의해 2021년 8월에 출시되었으며, 피터 틸과 파운더스 펀드와 같은 영향력 있는 인물과 단체의 지원을 받았다. 초기에 비트다오는 디파이 투자 펀드를 위해 2억 3천만 달러를 성공적으로 모금하여 출범 초기에 상당한 재정적 기반을 갖추었었다.
BitDAO의 전략 중 하나는 토큰 스왑을 통해 DAO 및 기존 프로젝트와 제휴를 맺는 것이었다. 결과적으로 비트다오는 다른 탈중앙화 상품과 서비스를 위한 투자 플랫폼으로 운영되었으며, 이러한 투자 대상의 성공에 힘입어 확장을 거듭했다. 또한 게임 경제를 육성하기 위해 zksync의 생태계 펀드인 zkDAO와 Game7에 자본을 할당했djT다.
1.2 바이비트의 지속적인 지원
전세계에서 3위의 거래량을 보유한 바이비트는 비트다오의 형성적인 성장과 지속적인 성공에 중요한 역할을 해왔다. 바이비트는 0.025%의 거래 수수료를 BitDAO에 분배했으며, 주요 투자자 중 하나이자 중요한 파트너로서 초기 $BIT 토큰 공급량의 60%를 보유하는 등 중요한 역할을 담당했다. 이러한 상당한 지분을 구매하여 보유한 방식은 비트다오의 지속 가능한 발전을 위한 바이비트의 확실한 지원을 반증한다.
Phase2. 비트다오, 크립토에서 두 번째로 큰 트레저리가 되다 (2022년)

Source: DefiLlama Treasuries
2.1 비트다오의 성장
BitDAO는 바이비트의 지원 덕분에 가장 큰 주요 탈중앙화 자율조직(DAO) 중 하나로 빠르게 자리매김했다. BitDAO는 약 25억 달러에 달하는 상당한 규모의 자산을 보유하고 있으며, 이는 전 세계에서 가장 큰 트레저리를 운영하는 조직이었다. 트레저리는 자체 토큰 뿐만 아니라 11억 달러 이상의 유동 자산으로 구성되었으며, 여기에는 이더리움, USDC, USDT, xSUSHI의 보유 자산이 포함되어 있었다. 비트다오의 자산 배분은 전략적으로 다각화되어 있었다. 이러한 자산 배분은 시장 변동성으로부터 DAO를 보호할 뿐만 아니라 유동성을 보장한다.
Phase3. 맨틀 프로젝트의 시작(2023.3분기)
3.1 제안에서 출시까지
비트다오의 거버넌스 참여자들은 맨틀이라고 알려진 비트 네트워크를 만들게 된 동기는 자체 생태계를 더욱 이상적으로 운영하기 위해 시작되었다. 2022년, 기존의 레이어 2 솔루션들이 부족한 온램프, 높은 이더리움 가스 토큰 의존도 등의 한계에 직면하며 빠른 성장을 하는데 어려움을 겪었다. 상당한 트레저리와 팀 경력을 보유하고 있어도 이러한 의존성은 폴리곤이나 BSC와 같은 사이드체인에 비해 유동성 및 디앱 개발자를 유치하는 능력을 떨어뜨렸다. 게다가 일부 사이드체인은 거래 속도를 위해 보안을 약화시켰고, 이는 Axie Infinity 해킹과 같은 심각한 보안 취약점으로 이어졌었다. 게임 및 디앱 개발자들은 기존 솔루션이 충족하지 못했던 높은 보안성을 유지하면서 블록 공간에 대한 경쟁을 최소화하는 인프라를 원하는 것을 비트다오는 인지했다.
그러기에 맨틀은 BIT 토큰의 활용도를 높이고 DAO 생태계의 참여적 특성을 강화하는 것을 목표로 시작되었다. 거버넌스뿐만 아니라 가스에도 BIT 토큰(현재 MNT 토큰)을 사용함으로써, BitDAO 토큰 보유자들에게 더 많은 참여와 가치를 제공하고자 했다. 개발은 별도의 팀에 자금을 지원하여 시작되었으며, 그 핵심 비전은 고유한 L2를 구축하는 것이었다.
3.2 비트다오와 맨틀의 합병
비트다오와 맨틀의 합병으로 인해 DAO 주도의 웹3.0 생태계가 형성되었다. 이 합병을 통해 기존 생태계, 프로덕트, 거버넌스, 토큰노믹스가 맨틀이라는 단일 브랜드로 통합되었다. 이 승인은 "브랜드, 토큰, 토큰노믹스의 최적화"라는 제목의 BIP-21 제안에 대한 커뮤니티 투표를 통해 이루어졌으며 합병의 결과로 BIT 토큰은 맨틀(MNT) 토큰으로 전환되었다. 주요 목표 중 하나는 제품 개발에 다시 집중하는 것이었습니다. 향후 계획에는 유동성 스테이킹 파생상품인 "맨틀 LSD"와 같은 다른 상품으로 확장하는 것이 포함 되었었다.
Phase4. 성장과 맨틀 V2(2024.2분기)
4.1 맨틀과 디파이 TVL
재정적으로 맨틀 생태계는 약 3억 달러의 USDC/USDT와 약 27만 ETH를 포함한 비트다오의 막대한 자산을 기반으로 총 25억 달러 이상의 트레저리를 갖게 되었다. 단순히 이뿐만 아니라 유동성을 기반으로 디파이 프로젝트들을 중심으로 지원을 시작하면서 TVL은 빠른 속도로 성장했으며 많은 디파이 디앱이 배포된 생태계를 구축했다.

Source: Mantle | Mass Adoption of Decentralized and Token-Governed Technologies
또한 아래 섹터별 가스 사용량 차트에서 볼 수 있듯이 알 수 있듯이 맨틀에서는 많은 디파이 관련 활동이 이루어지고 있다.

Source: Share of Gas Fees in DeFi in L2
4.2 맨틀 V2
맨틀 네트워크는 OP-Stack 베드락을 기반으로 한 메인넷 v2 텍토닉 업그레이드를 완료하여 이더리움 레이어 2 솔루션 중에서도 낮은 가스비를 제공함으로써 성능과 비용 효율성을 크게 향상시켰다. 2024년 1월에 테스트넷을 성공적으로 배포한 후, 최근 업그레이드는 EIP-1559를 지원하여 네트워크 수수료를 일관되게 유지하고, 중복 구성 요소를 제거하여 효율성을 개선했으며, 2초마다 블록을 생성하여 예측 가능한 블록 시간을 도입했다. 또한 맨틀은 MNT 토큰에 ERC-20 컨트랙트를 사용하는 것에서 네이티브 맨틀 네트워크 L2 자산으로 전환했다.



