Table of Contents
- Key Takeaways
- 1. Three Pillars to Build a Successful Rollup
- 2. Pillar1 - Custom Infra for Users
- 2.1 For Lower Cost - Mantle DA and EigenDA
- 2.2 Mantle’s EVM Compatibility
- 3. Pillar2 - Security through Decentralization
- 3.1 Fair Sequencer Architecture
- 3.2 Recent OP-Stack upgrade, to leverage Cannon
- 4. Pillar3 - Ecosystem where users can interact
- 4.1 Mantle Led Initiatives
- 4.2 Yield Landscape
- 4.3 Gaming
- 5. Putting It Altogether - The Next Phase of Mantle
- APPENDIX. The Journey of Mantle
- Phase1. Bybit <> BitDAO (2021.Q3)
- Phase2. BitDAO, Becoming The Second Largest Treasury in Crypto (2022)
- Phase3. Start of Mantle (2023.Q3)
- Phase4. Growth and Mantle V2 (2024.Q2)
Researcher
Related Projects
Key Takeaways
There are three key aspects to building a successful rollup: technical and ecosystem considerations.
Mantle, one of the earliest and most successful projects, began as a fork and evolved into an ecosystem with a custom infrastructure.
Mantle developed a custom infrastructure using EigenDA for lower costs and adopted the Optimism codebase for EVM compatibility, incorporating decentralized components such as the Fair Sequencer architecture.
The strategic decisions and journey of Mantle, from BitDAO's inception to the Mantle V2 upgrade, offer valuable insights into building a successful Layer 2 blockchain.
According to L2beat, there are currently around 100 rollups in the Ethereum ecosystem. The advantage of having your own rollup is that you can build and manage your infrastructure and create a strategy to attract users to your ecosystem. However, these are challenging tasks as the infrastructure and rollup frameworks are still in their early stages and are undergoing active development. Moreover, standing out in a blockchain landscape with over 100 competitors requires extensive research and strategic planning. Without a unique point of differentiation, rollups are likely to fail. In our previous article, "Blueprint of DeFi Rollups," we examined over 30 DeFi-related rollups and found many with similar strategies, although this is expected to change as more projects move into production. So, what are the essential pillars for building a successful rollup ecosystem? Let’s explore these pillars using Mantle as an example, one of the earliest and successful rollup projects.
Mantle Network, a Layer 2 blockchain, was launched by the erstwhile BitDAO, which was one of the largest DAOs in the Ethereum ecosystem before its merger with Mantle. BitDAO was a decentralized automomous organization (DAO) project focused on investing in and supporting promising DeFi projects, blockchain research, and development teams through grants, token swaps, and partnerships. It boasted a treasury exceeding $1 billion, including its $BIT token. With a substantial treasury and extensive experience in supporting crypto projects, BitDAO began discussions about developing their own Layer 2 in 2022, now known as Mantle and previously called BIT Network. This was the start of Mantle L2 project.
Let's examine the three important pillars in building a successful rollup and how Mantle has achieved this. Additionally, in the appendix, let’s delve into the history of Mantle to gain a better understanding of the background of this project.
1. Three Pillars to Build a Successful Rollup
What does it mean to build a successful rollup ecosystem? It can vary depending on the criteria and the audience that evaluates it - token price, TVL, number of dApps, etc. In this article, we will focus on a specific perspective: what are the best infrastructure and ecosystem for the "users"? Since the resources to build and run a rollup are expensive and difficult, it is important to leverage the right tools. However, the tools and frameworks out there are actively being developed and are still immature, so building the right user-centric infrastructure and the ecosystem requires a lot of resource and research. For example, when it comes to building a user-centric infrastructure, a custom low-cost DA and low gas fees would provide a better environment for trading and gaming in DeFi.
Additionally, as Layer 2 sequencers are still highly centralized, building towards a decentralized alternative that is robust and secure where users can easily move and store their assets on the rollup is crucial.
Based on this approach, we believe there are three important aspects to consider in building a successful rollup ecosystem:
Custom infrastructure for users: The advantage of building your own rollup is that the project can tailor the infrastructure according to their target teams and users. This can range from having a unique precompile to leveraging other modular stacks like DA, proof system, etc.
Security: This is something considered as low priority as most rollup frameworks lack security features and are usually centralized. However, security is the most basic aspect for users to move their assets to different chains and interact with dApps. The security risks include smart contract risks and the infrastructure risks as some components can be centralized. The overall risks in modular blockchain can be found in this article.
Ecosystem: Although the rollup has its own infrastructure and secure environment, it can't attract users unless there is a killer use case, without any dedicated support, no dApps will just come and build a unique one. It is important for the rollup to define its ecosystem narrative and support the builders.

Across our research on existing roll-ups, we found that Mantle was one of the more successful roll-ups that has fostered a unique ecosystem. Built using Optimistic Rollup technology and also employing modularity with its DA module powered by EigenDA, Mantle has not only excelled in building user-focussed infrastructure, but also grew a bustling ecosystem spanning both DeFi and GameFi dApps.
2. Pillar1 - Custom Infra for Users
The discussion of building Mantle started in August 2022, before any rollup frameworks, including OP-Stack, were available - OP-Stack was announced in October 2022 and went into production in May 2023. The Mantle team began building their tech stack, starting from a fork of Optimism, and developing the toolings, custom Mantle DA, having a MPC based decentralized sequencer. They focused on building a successful rollup by adopting the latest technology in the modular blockchain ecosystem and building them to provide the best infrastructure for users.
There were important decisions to make to build Mantle and one of the important decisions was to build its own DA to lower the transaction cost and choosing Optimism’s codebase for EVM compatibility.
2.1 For Lower Cost - Mantle DA and EigenDA
Before the Dencun upgrade, Ethereum-based rollup networks stored transaction data using the calldata method. In September 2023, Arbitrum spent $20k-$60k per day and zkSync Era spent $50k-$70k per day on data storage fees, which were substantial. These high data storage costs were due to gas fees that were proportional to the size of the data included in the transactions. These costs made up a significant portion of rollup expenses, directly translated to user fees and negatively impacted user experience.

Source: Dune
Since the introduction of proto-danksharding (EIP-4844), which were included in the Decun upgrade in March 2024, rollup fees have been significantly reduced. Prior to EIP-4844, one method to reduce rollup fees was to store data off-chain (in separate layers or node groups) instead of on Ethereum. This method is called ‘Optimium’, and Mantle is one of first project to utilize it. While Optimium offers the advantage of lower fees, it also has the disadvantage of requiring reliance on specific entities.
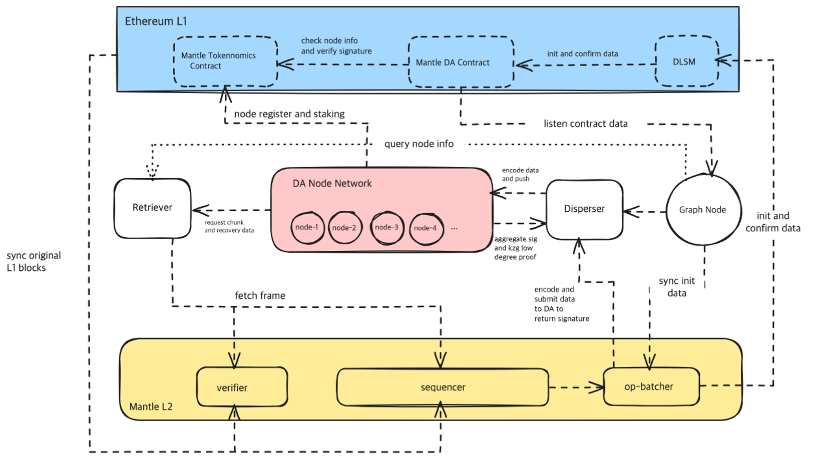
Mantle built Mantle DA, which is based on EigenDA technology. Mantle DA ensures the integrity and availability of data through various specialized roles including DA Operators, Dispersers, and Retrievers.
DA Node Network: The DA Node Network is designed to store data efficiently and securely. Central to this network are the DA Operators, who must stake assets through a contract on Ethereum to become active participants. These operators run nodes responsible for storing data chunks.
Dispersers: Dispersers start by encoding data chunks, which are stored by the Graph-node in the L1 contract data, and generate KZG proofs. These proofs allow operators to verify the correctness of the data chunks. Once the data is encoded, Dispersers send these data chunks to the respective DA Operators. The Operators then verify their assigned data chunks based on global commitments. Upon successful verification, the Operators continue to store their data chunks for the time specified by the Disperser and send back proofs of storage. If enough signatures are received, Dispersers aggregate them and publish the aggregated proofs to the L1. This comprehensive process ensures that data is encoded correctly, dispersed efficiently, and stored securely by the operators.
Retrievers: Retrievers are responsible for monitoring the protocol’s functionality to ensure that the system operates correctly. They fetch valid data chunks from DA Operators and transfer this data to the Mantle L2 in frames. In addition to data retrieval, Retrievers also play a critical role in enforcement. If any issues arise, they can initiate the slashing of staked assets from DA Operators who fail to perform their duties.
Smart Contracts on L1: These contracts are pivotal in verifying the validity of the data submitted by Retrievers and can enforce penalties such as asset slashing for non-compliant DA Operators.

Source: Mantle Docs
Currently, Mantle uses Mantle DA to provide users with a reliable environment and low fees. In the future, they plan to migrate to EigenDA. EigenDA, as an AVS of Eigen Layer, receives security from staked Ethereum. In this case, we can learn that actively looking for new developments to quickly adopt to the infrastructure is vital, and this can bring benefits to the users.
2.2 Mantle’s EVM Compatibility
Blockchain networks have different programming languages and architectures, resulting in various execution environments. Representative execution environments include EVM, SVM, and MoveVM, and they are generally classified into EVM and Non-EVM. According to DefiLlama, 7 out of the top 10 blockchain networks by TVL are EVM-based.
The reason for this popularity is that after Ethereum first implemented EVM in 2015, and launched as one of the first smart contract blockchains, many projects have been built upon on Ethereum. Naturally, many developers have become familiar with Solidity, Ethereum’s language, and the EVM environment. For these reasons, as Ethereum has grown, EVM compatibility has become very important.
Recognizing the importance of EVM compatibility, Mantle has begun building rollups using an Optimism-based codebase as part of its strategy to leverage EVM compatibility. As of then, they also explored other options like zkEVM which didn’t have full EVM compatibility at then, but they chose Optimism codebase for better production level EVM environment.
3. Pillar2 - Security through Decentralization
What user considers important is that whether their asset will be safe by storing on that blockchain. Rollups can inherit the security of Ethereum, but there are centralized entities that can jeopardize the ecosystem. Mantle has been trying to prevent this by taking measure on decentralizing sequncer through MPC, and planned to leverage the new Fault Proof System of OP-Stack, Cannon.
To understand the core operation of rollup, let’s see the overall process. There are two key components that play crucial roles in the configuration of rollups. The first is the Sequencer, which executes data off-chain and compresses the executed data. The second is the Proposer, which delivers the compressed data on-chain. Currently, most rollups rely on centralized sequencers and operators for these roles, which introduces issues such as MEV censorship and the risk of a single point of failure (SPOF). Additionally, optimistic rollups require a Fault Proof System to ensure security and integrity, but many rollups are still under development or can only be used by specific members, limiting their functionality.
Risks in rollups can arise when network operators malfunction or when state verification fails. Such risks can cause significant damage to the entire network. Centralized entities can ensure liveness, but many rollup projects are moving towards reducing dependence on centralized entities and enhancing security through more decentralized methods.
Mantle is following this trend, adopting various strategies to ensure the safety and reliability of its network.
3.1 Fair Sequencer Architecture
A widely experimented approach to decentralize sequencers is the shared sequencer. This idea is based on leveraging consensus protocols to allow multiple sequencers to fairly order and execute transactions. Radius, Astria and Espresso are some of the known shared sequencer projects. While shared sequencers can decentralize the sequencer, they require concepts of incentives (rewards and profit sharing), making it challenging to fully resolve MEV censorship and attack vulnerabilities.
Mantle proposes a Fair Sequencing architecture to achieve both MEV censorship and attack resistance and fairness, not simply by separating the sequencers. This idea utilizes VRF, ZK proofs, and Merkle proofs, and is modularly composed of a mempool manager, pair sequencer, and executor.

Source: Mantle | Mass Adoption of Decentralized and Token-Governed Technologies
First, the Mempool Manager collects transactions and forms batches. Once a batch is full, a new batch starts, and they are scheduled in the order they are formed. Once a batch is formed, data is posted to the DA layer using Merkle tree hashes. Users can verify if their transaction is included in a specific batch via Merkle proofs and can raise disputes if their transaction is not included in the next batch they see. In this case, the mempool manager can be penalized.
Next, the Fair Sequencer requests a random permutation for the transactions received from the mempool manager to ensure the fairness of the ordering process. A VRF oracle generates a random order, and transactions are rearranged accordingly. The random permutation and a ZK proof of how the order was generated are posted to the DA layer. This removes predictability in transaction order and prevents MEV attacks.
Finally, the Executor processes the randomly permuted batch and posts the block to the DA layer. The block includes the transaction list and its order, which must match the pre-execution hash. If the hashes differ, the executor is considered to have acted maliciously and may be penalized. This mechanism ensures the integrity and fairness of transaction execution according to the proposed random order.
Each component performs distinct tasks and is separately responsible for them. By modularizing the sequencing process and posting the results of each task to the DA layer, it is possible to identify malicious actors and sanction them if they malfunction. Through this Fair Sequencing architecture, Mantle aims to provide a more fair and MEV censorship and attack-resistant environment.
3.2 Recent OP-Stack upgrade, to leverage Cannon
Recently, Mantle transitioned from the past optimism architecture before Bedrock to the OP Stack architecture through the Tectonic (Mantle v2) upgrade. There are two key points to note from a security perspective.
First, the introduction of Forced Transaction Inclusion. To prepare for unexpected situations (such as sequencer or proposer downtime) in the rollup network, a feature is needed to forcibly extract L1 to L2 assets, known as the Escape Hatch. Through this upgrade, Mantle has implemented a process to execute forced withdrawal transactions to ensure asset safety in case the sequencer goes down.
Second, the ability to leverage Cannon, the Fault Proof System feature of the OP Stack. Optimistic rollups generally assume that transactions on L2 will be problem-free. However, in case of any issues, there is a 7-day challenge period during which disputes can be raised. This function is a critical means of ensuring the security of the rollup network. Thanks to Cannon, OP-Stack rollups will be the only rollup architecture capable of easily supporting multiple Fault Proof and client implementations. This provides an extra layer of security by enabling proof diversity and client diversity. This Fault Proof System has been released on the testnet, and is now preparing for the mainnet launch.

Source: Fault Proof VM - Cannon | Optimism Docs
4. Pillar3 - Ecosystem where users can interact
The ecosystem in blockchain plays a crucial role in maintaining a sustainable network. Various dApps constitute the ecosystem, providing value to users while promoting network activity. However, as there are many general smart contract blockchains, it is important to have a unique narrative and strategy to build its ecosystem.
Mantle has led the effort by having a Mantle-led initiatives like a MantleLSP, EcoFund, liquidity support, etc. Also Mantle has particularly focused on expanding its ecosystem in the DeFi and gaming sector. Currently, out of approximately 170 dApps in the Mantle ecosystem, 50 are DeFi-related dApps. In this section, we will explore the Mantle led initiatives and the various dApps in the Mantle ecosystem.

Source: Mantle | Mass Adoption of Decentralized and Token-Governed Technologies
4.1 Mantle Led Initiatives
With the vast Mantle Treasury and experience of BitDAO, Mantle has acted as a strong incubator for partner projects. Mantle has also showcased its quick innovation and market adaptability through incubating in-house built assets for users, such as its liquid-staking-protocol mETH. Let's dive into what these initiatives are.

Source: Mantle
4.1.1 Mantle LSP and mETH

Source: Mantle
Mantle LSP, short for Liquid Staking Protocol, was proposed to the community on July 14, 2023, aiming to provide a streamlined process for ETH staking. Users can easily claim their ETH through an interface simplifying the onboarding process for new users.
By participating in Mantle LSP, users instantly receive mETH, a value-accumulating receipt token that opens up additional yield opportunities. This non-custodial and permissionless staking protocol ensures that staked ETH remains under the user's control while generating mETH, which can be used to maximize returns within the Mantle ecosystem. Starting December 4, 2023, mETH offered users expanded yield opportunities, further incentivizing participation in the staking process. This project quickly found adoption and ranked as the fifth largest liquid staking project.
Recently, however, MIP-30 was passed with the goal of spinning out MantleLSP as a separate entity. The proposal aims to establish the governance and tokenomics structure of the new project, including the allocation of governance tokens to various stakeholders such as the Mantle Treasury, core contributors, and private sales, while transitioning to an independent DAO model.

Source: Ethereum Liquid Staking Tokens
The strategic operation of LSP was the really important factor that grew the overall TVL and the ecosystem of Mantle. As they not just deposited the ETH for staking, they boosted the yields by leveraging other projects. Below are some of their strategies on the yields of mETH.
Native ETH Yields: ETH to Mantle is automatically staked in the Ethereum network, resulting in a native yields.
EigenLayer Points: Holders of mETH will receive EigenLayer rewards proportional to their mETH holdings since Mantle is staking 100,000 mETH on EigenLayer.
Potential Future Airdrops: By holding mETH, users may be eligible for future airdrops from projects building on or integrating with the Mantle Ecosystem, though none are confirmed beyond the EigenLayer rewards.
4.1.2 Ecosystem Support
Mantle provides comprehensive ecosystem support to help projects get the right funding and consultant on building upon Mantle. Below are the key programs provided by Mantle:
Mantle EcoFund: The Mantle EcoFund is a $200 million catalyzed capital pool designed to invest in native applications and technology partners within Mantle Ecosystem. The fund is composed of $100 million USDC, provided by the Mantle Treasury, with investments typically matched 1:1 by Strategic Venture Partners. With this fund, they are taking a strategic approach to growing the ecosystem, for example, committing funds to Ethena to bring USDe to Mantle, which is the first other blockchain to have that asset other than Ethereum.
Grants: Mantle provides financial resources to developers and startups working on innovative projects that align with the broader goals of Mantle Ecosystem. These grants aim to support early-stage ideas and projects that have the potential to bring value to the Mantle community.
Game7: Game7 is a $500 million blockchain gaming ecosystem acceleration DAO backed primarily by BitDAO (currently merged with Mantle), which has committed $400 million worth of crypto assets over 5 years. It focuses on funding open-source public goods and research, educating developers, and offering strategic capital and expertise to promising gaming projects and player DAOs.
Liquidity Support: Mantle also offers liquidity support to ensure a healthy market within its ecosystem. This support includes providing liquidity to DEXs and other financial platforms within the Mantle Ecosystem.
FBTC: Mantle is co-developing FBTC, an omnichain BTC. FBTC aims to elevate BTC accessibility and utility by providing seamless interoperability and diverse yield opportunities. As BTCFi rises, Mantle will lead its innovation, tapping into the largely untapped Bitcoin DeFi market compared to the total BTC market cap (~$1.4B).
4.1.3 Advertisement: Mantle Mission and Reward Station
The Mantle Mission Program is a comprehensive initiative by the Mantle Network designed to incentivize and reward users for engaging in diverse activities within the Mantle ecosystem. One significant component of this program is the Mantle Reward Station, which specifically focuses on providing rewards to users who lock their $MNT tokens.
Key aspects of the Mantle Mission Program include several reward mechanisms. Users can earn rewards by staking their $MNT tokens through the Mantle Reward Station. Additionally, Mantle conducts periodic airdrops and raffles, where participants can receive extra tokens or rewards by joining specific events or campaigns. This program also encourages user involvement in various parts of the Mantle ecosystem, such as bridging assets to the Mantle Network or participating in governance activities.
A recent example includes the Ethena Season 2 Sats Campaign. The Mantle network provides multiple ways for users to start earning Sats immediately. Moreover, users can participate in the Shards campaign through the Mantle Rewards Station. This involves locking $MNT tokens to receive mShards, which can be redeemed for $ENA in the future. (Shards and Sats are the point systems of Ethena for Season 1 and Season 2, respectively.)
The campaign offers numerous opportunities to earn Sats within the Mantle ecosystem. For instance, users can earn by simply holding in the Mantle Network, providing liquidity to Pendle pools, or depositing on INIT Capital. Notably, Shard points can be multiplied by 100 through the looping hook of USDe and USDT.

Source: Ethena Season 2 Sats Campaign Comes to Mantle Network
4.2 Yield Landscape
Mantle has emerged as a prominent ecosystem for yield-generating projects due to its focus on building the DeFi ecosystem. At the core of this ecosystem lies Mantle's Liquid Staking Protocol (LSP), which allows users to stake their ETH and receive mETH. This approach unlocks yield opportunities by enabling users to participate in various yield-generating projects while maintaining their staking position. Mantle also has actively formed strategic partnerships and integrations with yield-generating projects like Pendle and Ondo Finance.
4.2.1 Pendle

Source: Pendle
Pendle Finance is a DeFi project that introduced yield trading to the crypto market. Unlike traditional lending protocols where yields fluctuate based on market demand, it allows users to lock in a specific yield rate and accurately determine their earnings over a specified period. Pendle achieved this through yield tokenization, where yield-bearing assets like stETH or cDAI are converted into standardized tokens called SY tokens, which are further divided into Principal Tokens (PT) representing the principal amount, and Yield Tokens (YT) representing the future yield.
The key innovation of Pendle is its ability to split yield-bearing assets into their principal and yield components, similar to how bonds are stripped in traditional finance. This allowed users to trade yields, hedge against yield downturns, or lock in fixed yields for stable growth. Pendle operates through a time-decaying Automated Market Maker (AMM) that prices assets accurately and prevents potential losses due to mispricing, optimizing capital allocation and exposure to future yields. The protocol has seen significant growth since its launch, with over $350 million in yield trades settled within a year, and plans to integrate with all yield-bearing assets in a permissionless manner.
4.2.2 Ondo Finance

Source: Ondo Finance
Ondo Finance is a DeFi project that aims to bridge the gap between traditional finance and the blockchain world. It focuses on tokenizing real-world assets (RWAs) such as bonds, treasuries, and funds, and making them accessible on the blockchain. Mantle was the second blockchain to have native USDY token.
The project has also launched several products, including OUSG (a tokenized representation of a fund investing in US government bonds), OMMF (a tokenized BlackRock money market fund), USDY (a yield-bearing stablecoin alternative), and the Flux Finance protocol (facilitating the use of blockchain-based securities in financial transactions). Ondo Finance's native token, ONDO, serves as a governance token, allowing holders to participate in decision-making processes.
4.3 Gaming
The other sector Mantle has been focusin on is gaming. It has been designed with gaming in mind from its inception, as it had a longstanding partnership with Game7, a sub-DAO of BitDAO. Game7 acts as both an accelerator and an incubator, providing tools for game development. Notably, Game7, in collaboration with Hyperplay, has developed a Web3 Unreal Engine that allows in-game assets to be utilized in DeFi environments. So there are great projects being built on Mantle.
Some of the notable projects include:
Pixelpal: An interactive mobile game where players grow virtual pets, build and decorate habitats, farm for in-game currency ($MON), and compete in leaderboards and upcoming turn-based card battles for rewards and prizes.
MetaCene: A blockchain MMORPG aiming to pioneer player-centric entertainment, governance, and creation through innovative gameplay, technology, and economic systems
Catizen AI: A mini game platform on Telegram that offers cat-themed casual games with a play-to-earn airdrop model, integrating GameFi elements like token staking and AI-powered features to enhance user engagement and provide trading opportunities.
HyperPlay: A Web3 game launcher and aggregator platform, also connected to BitDAO, that aims to streamline the gaming experience on Mantle.
Bullieverse: A play-to-earn game built on Mantle, featuring NFT collectibles and a metaverse experience.
Mintle: A collaboration with Rarible, Mintle is an avant-garde secondary NFT marketplace supporting NFT projects on Mantle, catering to digital art and collectibles enthusiasts
5. Putting It Altogether - The Next Phase of Mantle

Building a successful rollup is difficult. Rollup tools, integrations, and frameworks continue to evolve, so it is also important for the team to understand the entire software infrastructure to build the right rollup. It is also difficult to differentiate the ecosystem and build the cohesive community.
Mantle has tried to solve both problems by adopting the latest tech stack and trying to develop its own infrastructure. They also compared using the zkEVM frameworks, but had chosen the Optimism codebase to build the production-level rollup. We can observe Mantle's choices by looking at their architecture. Also from their history, we can see that the relationship with BitDAO made the ecosystem building more effective.
There are a lot of rollups out there right now that are similar, and in the world of 1000 rollups, we can't have the same 1000 rollups. There needs to be customization in the infrastructure to serve the user the rollup is trying to serve and it should have a uniqueness of the community and the ecosystem. Mantle was the first to try this and continues to ship successful initiatives. It is worth looking at their past and decisions, and looking forward to their future.
APPENDIX. The Journey of Mantle
The team behind Mantle has a long history of fostering the growth of the Ethereum ecosystem through the support of numerous projects and the initiation of initiatives such as EduDAO and Game7. This was possible since its treasury benefited from a trading fee share from Bybit, which contributed to its operational stability. Examining their journey can help gain insight into their future prospects. Let’s examine their origins and where they are headed into.
Phase1. Bybit <> BitDAO (2021.Q3)
1.1 The Genesis of BitDAO and its Fund
BitDAO was launched in August 2021 by Bybit, a world 3rd largest cryptocurrency exchange, and has received support from influential figures and entities such as Peter Thiel and Founders Fund . Initially, BitDAO successfully raised $230 million for its decentralized crypto investment fund, significantly having its financial base at inception.
One of the strategic pillars of BitDAO involved forming alliances with specialized autonomous entities and pre-existing projects through token swaps. Consequently, BitDAO operated as an investment platform for other decentralized products and services, with its expansion fueled by the success of these invested entities. It allocated capitals to zkDAO, an ecosystem fund for zksync, and Game7, to foster a gaming economy.
1.2 Bybit's Integral Role
Bybit has been instrumental in the formative growth and ongoing success of BitDAO. It had a 0.025% trading fee sharing to BitDAO and as one of the main investors and a crucial partner, Bybit’s involvement was significant—it reserved 60% of the initial $BIT token supply. This considerable stake highlights Bybit’s dedication to the sustainable development of BitDAO. This collaboration shows Bybit’s strategic commitment to advance the decentralized financial ecosystems.
Phase2. BitDAO, Becoming The Second Largest Treasury in Crypto (2022)

Source: DefiLlama Treasuries
2.1 Growth of BitDAO
BitDAO has rapidly positioned itself as one of the leading decentralized autonomous organizations (DAOs) globally, thanks to the support from Bybit. BitDAO boasted a substantial treasury, valued at approximately $2.5 billion, making it the largest DAO-directed treasury globally. The treasury consisted of more than $1.1 billion in liquid assets, which include holdings in ETH, USDC, USDT, and xSUSHI. The asset allocation within BitDAO's treasury is strategically diversified. This allocation not only secures the DAO against market volatility but also ensured liquidity.
2.2 The Activities of BitDAO
BitDAO supported open finance and decentralized token-based economies through growth-focused investments. By investing in a variety of projects through its token holders' votes, it ensured continuous growth and expansion of its portfolio.
Phase3. Start of Mantle (2023.Q3)
3.1 From a Proposal to the Launch
The motivation behind the creation of the BIT Network, known known as Mantle, by BitDAO members stemed from addressing several critical challenges and achieving specific community goals. In 2022, existing Layer 2 solutions had struggled to gain traction and face limitations such as insufficient onramps and dependency on expensive ETH as a gas token. This reliance reduces their ability to attract liquidity and dApp developers compared to side chains like Polygon or BSC. Moreover, some sidechains compromised security for transaction speed, leading to significant security vulnerabilities like those seen in the Axie Infinity hack. Game and dApp developers seeked infrastructure that minimizes competition for blockspace while maintaining high security, a need unmet by existing solutions.
Mantle aimed to increase the utility of the BIT token and enhance the participatory nature of the DAO ecosystem. By using the BIT token (now MNT token) for gas and not just governance, BitDAO members looked to drive more engagement and value for token holders. The development started with a funding to a separate team and its core vision was to build an unique L2.
3.2 Merge of BitDAO and Mantle
The merger between BitDAO and Mantle had resulted in the formation of a significant DAO-led web3 ecosystem known as the Mantle Ecosystem. This merger consolidated the existing ecosystem, products, governance, and tokenomics of BitDAO under a single brand, Mantle. The approval came through a community vote on the BIP-21 proposal titled "Optimization of Brand, Token, and Tokenomics," which received substantial backing. As a result of this merger, BIT tokens converted into Mantle (MNT) tokens. One of the key goals of this merger was to refocus on product development. Future plans included the expansion into other products such as the liquid staking derivative "Mantle LSD."
Phase4. Growth and Mantle V2 (2024.Q2)
4.1 TVL of Mantle and DeFi
Financially, the Mantle Ecosystem inherited BitDAO’s substantial treasury, which included almost $300 million in USDC/USDT and approximately 270k ETH, bringing its total value over $2.5 billion. Its TVL grew at a fast phase and has built an ecosystem where many DeFi dApps have been deployed.

Source: Mantle | Mass Adoption of Decentralized and Token-Governed Technologies
Moreover, as illustrated in the chart below, Mantle has numerous DeFi-related activities, as evidenced by the usage of gas fees.

Source: Share of Gas Fees in DeFi in L2
4.2 Mantle V2
The Mantle Network completed its Mainnet v2 Tectonic upgrade, based on the OP Stack Bedrock, significantly enhancing its performance and cost-effectiveness by providing some of the lowest gas fees among Ethereum layer 2 solutions. Following a successful testnet deployment in January 2024, the upgrade integrated EIP-1559 for more consistent network fees, removed redundant components for improved efficiency, and introduced predictable block times by generating blocks every two seconds. It also adopted block state tagging similar to other OP Stack-based chains, introduced Meta Transactions to lower user onboarding barriers, and optimized fee calculation methods. Additionally, Mantle transitioned from using the ERC-20 contract for MNT tokens to making them native Mantle Network L2 assets.
Thanks to Kate for designing the graphics for this article.



