Table of Contents
- Key Takeaways
- 1. Introduction
- 2. One Way to Illuminate the Future: Wisdom of the Crowd
- 2.1 The Significance of Prediction Markets
- 2.2 How Prediction Markets Illuminate the Future
- 3. Polymarket: The Use of Knowledge in Society
- 3.1 How Did Polymarket Grow
- 3.2 Current Status of Polymarket
- 3.3 How Polymarket Works
- 4. Polymarket's Strategy and Potential: From Simplicity to Scalability
- 4.1 Lessons Polymarket Learned from Precedents
- 4.2 Polymarket's Potential for Expansion
- 5. Conclusion
Researcher
Related Projects
Key Takeaways
Polymarket is an on-chain prediction market platform that has recorded high growth in 2024, coinciding with the U.S. presidential election issue, and now holds the largest market share in the prediction market industry. Particularly, as the importance of consumer applications within the crypto industry is emerging, Polymarket's success presents significant implications.
Prediction markets provide participants with an environment to bet on predicting the outcomes of various real-world events such as political elections, sports results, and economic trends. Participants who successfully predict the outcome gain profits according to the size of their bet when the event's result is revealed on the expiration date.
Prediction markets create more diversified speculative demand by enabling direct investment in events themselves rather than indirect investment in assets associated with certain events. The result of this speculative demand is significant in that multiple predictions converge into a single predictive opinion, becoming an objective tool for public opinion collection.
Polymarket, which started with the aim of solving inaccurate information in existing media through market attributes, faced regulation from the U.S. Commodity Futures Trading Commission(CFTC) during its growth process. However, it continues to grow by effectively navigating the regulatory environment and striving to comply with institutional requirements while exploring strategies for expansion into global markets.
Polymarket succeeded in attracting initial users by minimizing the learning curve and focusing on delivering core functions of prediction and betting. It is expected to have additional expansion potential by introducing features based on interoperability and permissionless optimized for the on-chain environment.
1. Introduction

Source: Polymarket
As one of the most significant global events, the U.S. presidential election, approaches, and Polymarket, an on-chain prediction market platform, is showing high growth along with interest in the election results. So what exactly are prediction markets, and why is the U.S. election influencing the platform's growth? A prediction market can be described as a type of market where participants bet assets on the outcome of specific events and derive predictions about the future in the process. Especially with the public's attention focused on the recent U.S. election, numerous users are flocking to prediction markets, with betting continuing on who will be the winner of the U.S. election. As a result, Polymarket, which has the highest market share among prediction markets, is recording a daily trading volume of $10 million and about 4,000 users.
However, if Polymarket's rapid growth is only a short-term growth dependent on specific events like the U.S. election, it would not be very meaningful. Therefore, through this article, I aim to focus on whether Polymarket has potential as a consumer application, rather than just being a temporary phenomenon creating hype in conjunction with the election issue.

Source: Dune(@rchen8)
Consumer applications are becoming an increasingly important topic within the crypto industry. Especially with the recent meme coin cycle, the market impact and profitability demonstrated by Pump.Fun(with daily revenue of about $2 million, at one point surpassing Ethereum) clearly prove the potential of applications that have found Product Market Fit(PMF). Similarly, I believe that on-chain prediction markets can also become a sector that can grow significantly by satisfying both the speculative demand of market participants and the demand for predictive information.
Thus, from here on, to analyze the potential of Polymarket as a consumer application driving the on-chain prediction market sector, we will examine the basic background of prediction markets and their importance as speculative tools and public opinion collection tools. Lastly, based on attempts and discussions related to prediction markets that have unfolded in the crypto industry, we will look at the distinctive market position that Polymarket has established and predict its future prospects.
2. One Way to Illuminate the Future: Wisdom of the Crowd
In prediction markets, participants can bet on predicting the outcomes of various real-world events such as political elections, sports results, and economic trends. When the event's outcome is revealed on the expiration date, participants who successfully predicted receive profits according to the amount they bet.
In prediction markets, the price of shares representing stakes in bets indicates the public opinion on that prediction. For example, let's assume a binary market where we can decide "Yes" or "No" on the approval of an Ethereum spot ETF. If the price of YES shares is $0.7, it can be interpreted that prediction market participants estimate a 70% probability of Ethereum spot ETF approval. Conversely, the price of NO shares becomes $0.3, indicating a 30% probability for the opposite outcome. Finally, on the expiration date when the event's outcome is revealed, the value of shares converges to either $0 or $1. Shares of participants who predicted correctly become $1, while shares of those who bet on incorrect predictions become $0, thus determining profits and losses.
2.1 The Significance of Prediction Markets
Prediction markets play two meaningful roles. The first is providing diversified speculative pathways. The second is deriving predictive opinions through the results of speculative activities. Since the state of betting before an event's outcome is revealed serves as an indicator of predictive opinions about the event result, prediction markets themselves become a tool for collecting public opinion. Thus, prediction markets have significance in converting the speculative demands of market participants into a public opinion collection tool, and this relationship is why prediction markets can mobilize the wisdom of the crowd as one method of illuminating the future.
We all wish to predict the outcomes of future events such as cryptocurrency prices, election results, or economic indicators, and there are various methodologies for looking ahead, such as expert opinions, public surveys, or data statistics. However, any method has limitations in deriving appropriate predictions due to distortion of information, biased thinking, or conflicts of interest, and all prediction methods have their own strengths and weaknesses. To this end, prediction markets also borrow the 'Wisdom of the Crowd' as another method of predicting the future.
2.1.1 Diversification of Speculative Pathways

Source: GSR
Asset price volatility is mostly influenced directly or indirectly by certain events. For instance, when a crypto-friendly political leader is elected, the price of Bitcoin, which is considered an index asset for the entire cryptocurrency market, tends to rise. In other words, when information that could act as a catalyst for price changes becomes the basis for betting, assets correlated with that information become indicators reflecting the potential value inherent in the information. This behavior of betting on assets related to information to indirectly bet on the value of the information is a common market behavior pattern that can generally be thought of as a way to use information for profit.
On the other hand, prediction markets enable speculation on almost anything with one or multiple outcomes, allowing market participants to satisfy more diversified speculative demands. Particularly, prediction markets provide another meaningful speculative pathway in that they enable direct investment in events themselves rather than indirectly investing in assets correlated with certain events or information.

Source: Binance Research
Considering the complexity of markets, it's extremely difficult to clearly explain the correlation between information generated from events and asset prices. Price volatility is always influenced by various market variables, making it impossible to interpret the causality between information and price changes in a simplistic manner. Therefore, market factors such as verifying the authenticity of information, market conditions at the time the information was generated, valuation of the information, selection of assets correlated with the information, and judgment of potential impact on price volatility must be comprehensively considered. However, in this process, there is a high possibility of market uncertainty and cognitive bias regarding information, making it challenging to make appropriate market judgments.
In contrast, prediction markets enable direct speculation on events such as political elections, sports results, and economic indicators through a mechanism where share prices converge to either $0 or $1 based on the event's outcome. In other words, in prediction markets, instead of aggregating and processing information based on the announcement of specific economic indicators(e.g., GDP growth rate, base interest rate) and then betting on assets indirectly affected by this, one can directly bet on the economic indicators. Thus, in prediction markets, information is directly reflected in share prices, eliminating the need to consider the indirect impact of information on assets. This increases the efficiency of information utilization by reducing the possibility of misinterpretation and errors in the process of using information by market participants, and simplifies the decision-making process.
2.1.2 Public Opinion Collection Tool
One of the cryptocurrency market's most distinctive features is its exceptionally high volatility. The crypto market is characterized by the significant influence specific narratives have on asset price volatility, as there is still no clear consensus on fundamental value. Moreover, not only internal events in the crypto market such as project technology updates or token launches, but also everything from macroeconomic indicators to political issues in various countries indirectly affect the market, and accordingly, the scale and diversity of information that market participants must absorb also increases. In this context, prediction markets emerge as crucial tools for efficiently managing future risks in the information-overloaded crypto space.

Source: X(@JoeBiden)
Until Joe Biden announced his decision to drop out of the U.S. presidential race in July 2024, as Biden's health issues became apparent, the media and social media were flooded with all sorts of speculation and opinions about whether he would resign his candidacy. Meanwhile, on Polymarket, a prediction market on the topic "Will Biden drop out of presidential race?" was opened in September 2023, long before Biden decided to resign, and betting continued with about $20 million flowing into this market over 10 months.

Source: Polymarket Blog
Since the start of the election campaign, as Biden's actions and a series of events unfolded, interest in whether he would resign his candidacy intensified, and people's predictive opinions based on this interest were fully reflected in the prediction market prices. In March, when Biden's State of the Union address was positively reported by the media, the probability of resignation dropped from 26% to 16% after the speech. Furthermore, in June, when Biden showed poor communication skills in the CNN debate with Trump candidate, the probability of resignation more than doubled from 18% to 42%. In July, after an assassination attempt on Trump, when Trump's chances of winning were highly evaluated, and along with this, an AP-NORC poll showed that two-thirds of Democrats wanted Biden to resign, the atmosphere tilted towards Biden's resignation being almost certain, and the probability of resignation greatly increased to 70%.
In such situations where various opinions and speculations are rampant amid a series of events unfolding, we can use prediction markets as a meaningful tool to make effective judgments. Prediction markets clearly reveal public opinion about events by condensing fragmented information into a single price. Moreover, the public opinion in prediction markets is the result of multiple dispersed predictions converging into a single prediction market, not just opinions raised by media outlets or a few experts. This allows us to obtain more objective predictive information that is not distorted by the interests of those distributing opinions about predictions or the misunderstandings of a few.
2.2 How Prediction Markets Illuminate the Future

Source: IEM
In reality, information prediction through prediction markets tends to show higher accuracy compared to other prediction models. The Iowa Electronic Market(IEM), a research project at the University of Iowa, measured the error range of prediction markets for four U.S. presidential elections from 1988 to 2000 and compared it with opinion polls. The results showed that while opinion polls had an average error of 2.6%, prediction markets had an average error of 1.5%, suggesting that prediction markets are relatively more accurate. Additionally, the prediction market for the 2020 U.S. presidential election on Polymarket accurately predicted Joe Biden's victory.
No prediction model can guarantee perfectly accurate predictions. Nevertheless, the reason we can say that prediction markets guarantee a minimum error range is that they provide economic incentives for prediction participants to make accurate predictions, and the resulting market efficiency can increase the accuracy of predictions. Let's look in detail at how predictions made in prediction markets guarantee a small error range compared to actual results:
2.2.1 Skin in the Game
Prediction markets provide incentives for better predictors to participate through economic motives. According to the structure where the predictor's profits and losses are determined by the success or failure of the prediction, prediction participants will try to make better predictions by maximizing the use of their information. The logic that the wisdom of the crowd gathered in this way can reduce the error range of predictions can serve as a basis.

Source: Consensys
Vitalik Buterin also paid attention to the potential of prediction markets, proposing a decision-making model using prediction markets as one way to utilize the Ethereum network from the very early days of Ethereum in 2014. This prediction market-based decision-making, also known as Futarchy(a combination of "Future" and "Archy"), involves voting on specific policies while betting one's assets.
For example, let's assume that policies A and B are proposed with the goal of reducing unemployment by 2% by 2025. Participants in the vote exercise their voting rights on the policy they judge to be correct while simultaneously betting their assets. If policy A is selected and actually implemented, and if the initial goal of a 2% decrease in unemployment is achieved by the allocated deadline(2025), those who voted(bet) for policy A receive rewards. Conversely, if policy A fails to improve unemployment and doesn't achieve the goal, they incur losses.
As in this example, Futarchy induces decision-making participants to make better decisions by linking financial gains and losses to responsibility for decisions. For instance, in representative democracy, there is no clear protocol for political representatives to fulfill promises or make decisions beneficial to the organization. Alternatively, political representatives may be responsible for decisions outside their area of expertise, leading to centralization of power or misguided policies. To this end, Futarchy presents the possibility of deriving better decision-making by combining direct democracy, where organization members directly participate in decisions on specific issues, with the economic motivations of decision-making participants.
Of course, in the case of prediction market platforms like Polymarket, betting is not for actual decision-making; the purpose lies in prediction and betting itself. Nevertheless, the attribute that the profits and losses of prediction participants are determined by the success or failure of the prediction remains the same. Prediction participants bet their own money on their predictions, so they add more responsibility to making claims about predictions and disseminating information. This characteristic of prediction markets provides a basis for the opinions collected through prediction markets to function as reliable indicators.
2.2.2 Efficient Market Hypothesis

Source: Martineau
While the attribute of providing economic incentives to prediction participants explains the behavior of individual participants, the 'Efficient Market Hypothesis' explains the impact of individuals' collective behavior driven by economic motives on the prediction market as a whole. According to the Efficient Market Hypothesis, asset prices in capital markets quickly and fully reflect all available information to market participants. Based on this, prediction markets are also always efficient, resolving incorrect predictions, or market inefficiencies, and thus have the possibility of reaching accurate predictions.

Source: X(@PolymarketSport)
When new information about a specific event becomes public, prediction market participants buy or sell shares, causing real-time fluctuations in the predicted probabilities in the prediction market. For instance, if news breaks about a key player's injury in a sports event, the related prediction market's odds would adjust promptly.
Even when information is publicly available, if a prediction market shows incorrect pricing, participants will swiftly act to profit from what they perceive as over- or undervalued compared to probabilities of the event occurring. In this process, market inefficiencies are resolved in real-time. Through price adjustments, the price naturally gravitates towards the 'correct' price, simultaneously allowing the prediction market to reach more accurate forecasts.
3. Polymarket: The Use of Knowledge in Society
We've explored the mechanics of prediction markets, their dual role as speculative channels and forecasting tools, and their potential to offer more accurate predictions compared to other methods. In essence, prediction markets create direct speculative pathways for event outcomes while aggregating dispersed predictions into a more objective consensus, especially valuable in an era of fragmented and distorted information. The economic incentives for participants and the market's drive for efficiency further enhance the accuracy of these predictions.

Source: X(@TrumpDailyPosts)
Prediction markets, known for their objectivity and narrow margins of error, have recently gained prominence as indicators of public opinion during the U.S. presidential campaign. Polymarket, in particular, has emerged as a leading platform in this space, attracting attention from influential figures like Donald Trump, Vitalik Buterin, and Balaji Srinivasan. Traditional media outlets, including the Wall Street Journal, are increasingly referencing Polymarket as a reliable barometer of public sentiment, often considering it more accurate than conventional polling methods.

Source: X(@NTmoney)
In terms of trading volume, Polymarket has captured an impressive 80% market share of all U.S. election-related bets, outperforming even Web2 prediction market platforms. What makes Polymarket's recent performance particularly intriguing is that it represents a rare case of an on-chain application successfully competing with and outperforming Web2 counterparts.
So, what factors have enabled Polymarket to outpace other prediction market platforms and establish itself as a mainstream player? To better understand Polymarket's potential as a consumer app, let's examine its blueprint, implementation, and growth trajectory. This analysis will shed light on the unique advantages Polymarket has cultivated in its journey to becoming a market leader.
3.1 How Did Polymarket Grow
3.1.1 Founding Story
As a teenager, Shayne Coplan had a deep interest in music and technology, and the combination of these two fields naturally led him to an interest in P2P file sharing culture, which was active in the early 2010s. His interest in decentralized systems expanded to blockchain and cryptocurrencies, and he began mining cryptocurrencies like Litecoin using early GPU miners.
His passion for blockchain reached a turning point when Ethereum first appeared in the world. He resonated with the vision of the Ethereum blockchain, which aimed for an application ecosystem beyond simple digital currency, and at the age of 16, he participated in Ethereum's presale event. He later enrolled at New York University(NYU) to study computer science. However, the university environment could not match his entrepreneurial spirit and curious nature, causing him to soon leave university to fully immerse himself in the cryptocurrency industry. After working with various companies and startups, he founded Union.market, a startup developing DeFi services. His experience creating DeFi services at this project became the direct background for what would later develop into Polymarket.

Source: The Use of Knowledge in Society by Friedrich Hayek
At the core of Coplan's vision lies a belief in the power of markets. To him, markets are not just economic intermediaries, but tools for exploring truth and aggregating information. Coplan argues that by integrating diverse perspectives and actions, markets can serve as a more reliable indicator of truth than traditional media outlets. He drew inspiration from Hayek's essay "The Use of Knowledge in Society", which influenced his deep interest and sense of purpose in prediction markets.
"I've always loved markets. I'm a fan of liquid markets, and I'm fascinated by various market structures, including black markets. I believe markets are the most effective mechanism for aggregating information. I find it difficult to believe everything I read in the media. On the other hand, I think markets are a much more reliable method of aggregating truth. When various participants act based on their beliefs, markets are the best way to extract that information into a single equilibrium or signal."
- Shayne Coplan, Founder & CEO of Polymarket
Source: Brave New Coin

Source: COVID-19 Misinformation is Ubiquitous
The idea for Polymarket originated from a concern about the proliferation of inaccurate information in traditional and social media during the height of the coronavirus pandemic. Coplan saw an opportunity to create an alternative market that could serve as a tool to uncover fundamental truths using blockchain technology.
Although Polymarket started as a response to the errors and misinformation prevalent during the pandemic, its subsequent growth and use cases have demonstrated even greater potential. Coplan pointed out that opinions on social media often face no consequences even when inaccurate. He often mentions that those who speak the loudest and craft the most dramatic stories often know the least while attracting the largest audience. In contrast, markets strip away noise and present clear, unbiased signals for predicting future trends. Polymarket addresses this by requiring participants to invest financially in their predictions, giving them a stake in their claims.
Polymarket attracted market attention soon after its launch in 2020, raising a substantial investment of $4M. This seed round included participation from major institutions and figures in the crypto and technology industries, such as Polychain Capital, Naval Ravikant, Balaji Srinivasan, and Stani Kulechov of Aave, securing solid support for the platform and garnering high expectations from the market.
3.1.2 Regulatory Crisis and Strategic Adjustment

Source: CFTC
Despite Polymarket's promising start and high market expectations, the platform faced a significant crisis before it could fully establish itself. In January 2022, the U.S. Commodity Futures Trading Commission(CFTC) hit Polymarket with a $1.4 million fine and ordered it to cease operations in the United States for failing to comply with essential regulatory measures. The CFTC alleged that since 2020, Polymarket had been illegally offering online trading services for event-based binary options without proper registration.
This cease-and-desist order in the U.S., the epicenter of most market-related issues and the world's largest economy, was essentially a death sentence for the prediction market platform. While scaling back its U.S. operations due to regulatory challenges, Polymarket continuously worked to expand its international presence. They also appointed J. Christopher Giancarlo, a former CFTC chairman, to their advisory board to navigate the regulatory landscape more effectively and comply with institutional requirements.
In this process, the use of blockchain networks and USDC payment functionality provided flexibility in expanding the user base to global markets without being constrained by traditional financial infrastructure. Through these efforts, Polymarket has been exploring strategies for global market expansion while effectively navigating the regulatory environment and striving to comply with institutional requirements. These efforts now serve as an important foundation for stably managing the platform's steep growth trajectory.
3.2 Current Status of Polymarket
Polymarket provides a service where users can bet not only on sports and election results but also on special events such as how many times Elon Musk will tweet in a week. Under Shayne Coplan's leadership, Polymarket has achieved rapid growth and has now earned the title of the world's largest prediction market platform, not just in crypto but in the whole prediction market industry.

Source: X(@Domahhhh)
As the U.S. presidential election approaches, Polymarket has been driving the revival of prediction markets this year. Public opinion about elections is highly volatile, and many stakeholders have sufficient motivation to distort reality. In this situation, Polymarket has stood out by capturing predictions such as a high likelihood of Kamala Harris being nominated as the Democratic candidate and JD Vance being selected as Trump's vice presidential candidate before official announcements.

Source: Dune(@rchen8)
As of June 2024, Polymarket is experiencing unprecedented growth. The platform's monthly trading volume has surpassed $110 million, with about 3,000 traders conducting over 10,000 transactions daily. On the first day of the U.S. presidential election campaign alone, approximately 4,000 traders participated in Polymarket's prediction markets. Recently, as interest in the election intensified, the platform recorded a daily trading volume approaching $30 million.

Source: Flipside(@Ario)
Polymarket's open interest(OI) has exceeded $50 million, while the platform's total TVL has reached a record high of $40 million. To date, over 6,000 markets have been created on the platform, with more than 1,000 currently active. Impressively, traders on Polymarket have invested over $250 million in a single market related to the presidential election.
Riding on this remarkable growth, Polymarket recently announced that it secured $45 million in a Series B funding round. This round attracted prominent investors including Peter Thiel's Founders Fund, Vitalik Buterin, and 1confirmation. Including the previous $25 million Series A, Polymarket has now raised over $70 million in total investment, demonstrating that its recent extraordinary growth is not merely short-term hype, but evidence of creating a new market and platform.
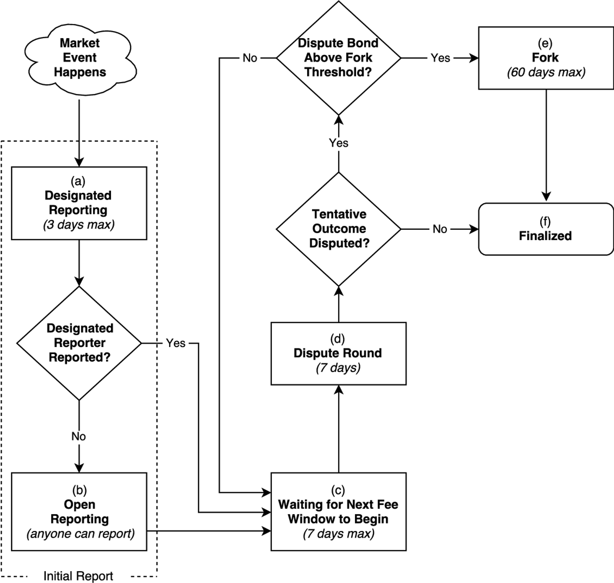
3.3 How Polymarket Works
Polymarket is dedicated to providing an integrated user experience that allows easy access to reliable information. However, as competition in the prediction market field intensifies, Polymarket is expected to go beyond mere user experience improvements. The platform is likely to focus on enhancing its service mechanisms, liquidity, and features related to speculation. By balancing user-friendly design with advanced market functionalities, Polymarket aims to maintain its edge in the competitive landscape of prediction markets.
3.3.1 Market
Polymarket primarily focuses on binary events, similar to coin flips, where the results are limited to 'YES' or 'NO'. The probability of outcomes for specific events is expressed as prices between $0 and $1, representing the likelihood of each event occurring. Polymarket's market participants form a zero-sum game, where the price increase for a 'YES' outcome corresponds to a price decrease for the 'NO' outcome. Participants trade tokens for each outcome, with token prices constantly fluctuating according to collective opinion.
Polymarket users can buy or sell tokens for events at any time before the expiration date. This adds a game-like element, allowing participants to move strategically in response to new information or changes in public opinion. Settlement occurs when the event underlying the market takes place or when the expiration date arrives. At the expiration point, users holding tokens corresponding to the correct outcome receive $1 each, while those who bet on the incorrect outcome receive nothing. To better understand how prediction markets are formed and outcomes are determined on Polymarket, let's walk through an example.

Source: Breakthrough DeFi Markets
Initialization
-Market creation: "Will an Ethereum spot ETF be approved in July?"
-Defining resolution conditions: "If the spot Ethereum ETF starts trading on Nasdaq, NYSE, or CBOE by the end of the market closing time on July 26, 2024, this market will be determined as YES; otherwise, it will be determined as NO."
-Creating shares: Set the initial value arbitrarily, with a 60% approval probability(YES) and a 40% disapproval probability(NO).Betting and Trading
-Trading shares: Bob and Alice trade YES or NO shares for the Ethereum spot ETF approval prediction.
-Bob predicts approval and pays $6 for 10 YES shares at $0.6 each.
-Alice predicts disapproval and pays $4 for 10 NO shares at $0.4 each.Market Resolution
-On July 26, 2024, the smart contract confirms the approval status of Ethereum ETF through an oracle.Settlement
-Bob, who predicted correctly, has his YES shares valued at $1 each, making a total of $10, gaining a profit of $4.
-Alice, who predicted incorrectly, has her NO shares valued at $0 each, incurring a loss of $4.

Source: Polymarket Docs
In addition to binary markets, Polymarket also offers categorical and scalar markets. Categorical markets allow betting on multiple options, with each option determined as either $1 or $0 based on the outcome. For example, a market predicting the most popular ice cream flavor in 2025 might include options like chocolate, strawberry, and banana. Scalar markets operate somewhat differently from the other two types, with settlement based on where the final outcome value falls within a predefined range.
3.3.2 Hybrid Orderbook

Source: Polymarket Docs
Polymarket's order book operates on a hybrid decentralized model, focusing on providing both a convenient user experience and a secure on-chain experience. Orders submitted by users are sent to Polymarket's operator, who matches and sorts orders off-chain. The actual settlement of trades submitted to the network occurs on-chain in a non-custodial manner based on user-signed messages.
Polymarket's order book uses a custom-designed Exchange contract for binary markets. This contract enables swaps between tokens for binary outcomes and collateral assets(ERC20) based on user-signed limit orders. Additionally, Polymarket provides functionality to match orders with opposing positions by integrating the order book.
3.3.3 Leverage via P2P Lending
Polymarket is planning to introduce a lending protocol called PolyLend, which will allow users to borrow USDC against conditional token positions. PolyLend is inspired by Blend, a lending protocol by Blur that supports NFTs as collateral. A key feature of PolyLend is that it enables over-collateralized P2P lending without requiring any price oracles.

Source: Blend
PolyLend allows users to borrow USDC using conditional token positions as collateral, and consists of three main stages:
Matching: Initially, borrowers seeking a loan against their conditional token positions make an on-chain loan request. This request specifies the size and type of position, and the minimum required loan duration. Lenders review these requests and make offers specifying the loan amount and interest rate. When a lender's offer matches a borrower's requirements, the borrower accepts, funds are transferred from lender to borrower, and the conditional tokens are held in escrow by the protocol.
Termination: Borrowers can repay the loan at any time. Upon repayment of the principal and accrued interest, the collateralized conditional tokens are returned. If a borrower fails to repay within the minimum period, the lender can initiate a 24-hour Dutch auction where the loan interest gradually increases to attract new lenders. If a new lender takes over the loan, they pay off the original lender and start a new loan agreement with the borrower. If no new lender emerges and the borrower fails to repay by the end of the auction, the original lender can claim the collateral.
Leverage: The primary purpose of borrowing against conditional tokens is to gain leverage. Borrowers can use the borrowed USDC to re-enter the market or increase their position, potentially amplifying their returns. This strategy can provide higher profits if the market moves favorably but also carries high risk of significant losses if the market declines.
It's important to note that PolyLend's lending feature is not yet implemented at a production level, but rather offered as an experimental concept. PolyLend has not undergone an audit, so there may exist bugs in the codebase. It's currently provided for experimental use and feedback from the community.
3.3.4 Oracle

Source: Introducing UMA's Optimistic Oracle
Polymarket presents questions about future events such as election results or sports games, and users can bet on those outcomes. Since the results of these events occur off-chain, a connecting mechanism is needed to determine and settle the results on-chain. To address this, Polymarket uses UMA's Optimistic Oracle, a system that provides fast and reliable answers. UMA's Optimistic Oracle provides economic incentives that encourage honest result submission and penalize false reporting, offering an effective solution for verifying the authenticity of event outcomes.
Here's the process for determining the outcome of events in the market using UMA's Optimistic Oracle:
Initialization: When a new question or market is created on Polymarket, specific details defining the question content and answer rules are set. This includes additional information needed to understand the question, the type of currency to be used for payment, and rewards for those participating in resolving the question.
Answer Proposal: Anyone can propose an answer to the question by staking a deposit. This starts a countdown during which others can challenge the answer if they disagree.
Challenge: If someone thinks the proposed answer is incorrect, they can challenge it by also staking a deposit. Disagreement between the proposer and challenger leads to a broader review process.
Review and Resolution: In case of a challenge, the question is passed to a larger group consisting of UMA token holders who vote to determine the correct answer. This decision is final, and conflicts between parties are resolved accordingly.
Multiple Proposals and Challenges: There can be several rounds of proposals and challenges until a final answer is accepted. This process ensures that the outcome is thoroughly reviewed and consensus is reached, minimizing the possibility of errors or manipulation.
4. Polymarket's Strategy and Potential: From Simplicity to Scalability

Source: Instigation Protocol
On-chain applications have often been viewed as alternative attempts to existing Web2 services, but rarely have they successfully replaced traditional services. The main reasons for the underwhelming performance of on-chain applications include the steep learning curve and resulting entry barriers for users in the blockchain environment. To address these challenges, the crypto industry has been focusing on structural improvements like Chain Abstraction and business attempts to find PMF. The industry seems to be shifting its focus from infrastructure development to consumer applications, as evidenced by the active development of application ecosystems around Solana or Base.

Source: a16z
In this context, Polymarket's case offers valuable insights. One of Polymarket's key strategies was to prioritize user acquisition in the early stages of application development, without being constrained by decentralization or permissionless principles. This approach allowed Polymarket to minimize entry barriers caused by unnecessary complexity and design an application focused on the core functionality of prediction markets.
This strategy is often explained through the lens of progressive decentralization, as proposed in "A Playbook for Building Crypto Applications." The strategy suggests a phased approach: 1) Initially focus on finding PMF through centralized operations to create a functioning business, 2) Build a community through incentive models, and 3) Achieve sufficient decentralization through token distribution.
Within this growth cycle, Polymarket appears to be in the initial stage, concentrating on user acquisition to find its PMF. The next steps involve analyzing how Polymarket is achieving its current PMF through application design and playbook, and exploring potential possibilities for further growth.
4.1 Lessons Polymarket Learned from Precedents
Before Polymarket emerged, Augur pioneered the blockchain-based prediction market. Launched in 2014, Augur was at the forefront of decentralized applications. By 2018, it had achieved an impressive $400,000 in trading volume—a notable feat given the nascent state of on-chain activity at the time. This success positioned Augur as one of Ethereum's flagship applications. However, Augur's journey took an unexpected turn, leading to what appears to be an indefinite operational suspension.
4.1.1 Flaws in Augur's Mechanism

Source: Augur network whitepaper v2
Augur's downfall can be traced to serious flaws in its design. These weaknesses made the platform an easy target for malicious users, who attacked it frequently. Each attack eroded user confidence, eventually causing severe damage to the product's reputation. The main fault was in Augur's market creation process. Unlike Polymarket, Augur allowed anyone to create a market by staking REP(Reputation), their governance token. This feature, while seemingly fair, turned out to be problematic.
Augur's system was designed to invalidate markets if errors were detected in their fundamental components - such as market definition, expiration time, or decision conditions. While this was intended as a safeguard, it became a loophole for bad actors. Malicious users exploited this mechanism, deliberately creating flawed markets with the intent to force invalidation and profit from the chaos. Here's a real-world example of how these attacks unfolded:

Source: Binance Research
Creating a Flawed Market: A prediction market was created to forecast ETH's spot price at the end of March 31st(UTC). The market creator deliberately set different time zones for the market's expiration and the ETH price measurement. Specifically, the market expiration was set to UTC+8, while the ETH price measurement was based on UTC. This subtle difference in time zones made the market appear valid at first glance but ensured it would be invalidated at expiration.
Attract Traders: The market offered three betting options
-
ETH trading between $0-$100
-ETH trading between $100-$1000
-ETH trading above $1000
At the time, ETH was hovering between $200-$300. Given this price range and the wide span of the second option, most users were drawn to bet on the seemingly safe $100-$1000 range. The other two options appeared unlikely, attracting few bets. The attacker then purchased these less popular options.Market Invalidation:
When the market expired, the attacker used the time zone discrepancy as grounds to invalidate it. In Augur's system, an invalid market treats all outcomes as correct. Consequently, the protocol evenly distributed the betting pool among the three outcomes, with participants receiving rewards based on their share in each outcome.
Those who bet on the popular $100-$1000 range saw their individual shares diluted due to high participation. In contrast, the attacker held larger shares in the two less popular outcomes, which had few other participants. As a result, when the rewards were equally split among the three outcomes, most participants received less than their initial bets. The attacker, however, profited significantly by holding large shares in the less popular outcomes.
4.1.2 Polymarket's Initial Strategy

Despite Augur's pioneering role as the first on-chain prediction market and its status as a leading Ethereum application, it failed to attract and retain a large user base. One key reason was the excessive complexity of its mechanism. While Augur's permissionless approach and self-sustaining ecosystem design through token economics were innovative, the intricate protocol design ultimately became a vulnerability, threatening the platform's stability.
In contrast, Polymarket focused on streamlining the core prediction market functionality, eliminating elements that added unnecessary complexity. Their strategy aimed to create an environment optimized for a broader user base. This approach is evident in two key areas: market creation and minimizing the learning curve.
Market Creation Process
In 2018, Augur faced controversy over assassination betting markets. Prediction markets, by their nature, are closely tied to real-world events, which can lead to errors from ambiguous market definitions and unnecessary controversy.
To prevent such issues, Polymarket internally manages the creation of new markets, while gathering community suggestions through various communication channels. This approach gives users limited power compared to Augur, which has drawn criticism for deviating from the initial vision of decentralized applications.
However, the ultimate goal of on-chain applications is not decentralization itself, but rather to provide a more efficient and accessible application environment using blockchain and cryptocurrency. Polymarket leverages blockchain benefits by using UMA, a decentralized oracle, for transparent market resolution and USDC for global payments, while maintaining a user-friendly interface that doesn't require extensive learning.
Restricting free market creation is part of Polymarket's user-centric strategy. In the early stages, when community and application incentives may not be fully aligned, and protocols for encouraging and tracking community contributions are not established, permissionless access could hinder the application's growth. By limiting market creation, Polymarket aims to provide easily understandable markets to users and curate markets that are ethically uncontroversial and socially useful, focusing on securing a stable initial user base.
This initial strategy has allowed Polymarket to maintain consistent user retention and build a stable user base. Now, as part of progressive decentralization, the platform may be entering a stage where it can grant more authority to users and expand participation. As will be discussed later, the ability for users to independently create new markets could be a crucial turning point in addressing a wider range of events as prediction market topics and exploring ways to expand the application.
Minimizing the Learning Curve
In determining market outcomes, Augur requires REP holders to submit public reports with necessary documentation and allows for challenges or voting using REP as collateral. In other words, the oracle process of linking off-chain information to on-chain is inherently built into the prediction market protocol.
Polymarket, on the other hand, outsources the market decision process to UMA's Optimistic Oracle. This allows end users to focus on the core functions of prediction and betting without needing to understand complex mechanisms. Additionally, Polymarket uses Polygon instead of the Ethereum mainnet, ensuring reasonable gas fees and transaction speeds. The platform also uses USDC, which is easily accessible on most centralized exchanges, as its trading currency. These choices reflect Polymarket's efforts to minimize complexity for end-users within the application.
4.2 Polymarket's Potential for Expansion
Polymarket has successfully secured users in its initial stage through the timely U.S. presidential election and user-friendly design. Now, it's exploring potential pathways to evolve into an application with greater scale and influence. Two approaches for this expansion could be functional enhancement through interoperability and increasing market diversity and scale through permissionless.
Interoperability between applications and permissionless access for protocol participants are unique user experiences that on-chain applications offer that traditional apps cannot provide. The characteristics of on-chain applications, supported by economic incentives through token economics and open-source development environments, are optimized strategies for enhancing application scalability in the blockchain environment. Polymarket's strategy for the next phase of growth could also explore expansion possibilities by securing interoperability and permissionless, which were initially reserved to find Product-Market Fits(PMF).
4.2.1 Interoperability
Interoperability can be an approach to achieve functional expansion of on-chain applications through integration with other protocols. For example, just as perpetual futures DEXs use bridge solutions like Wormhole to support multi-chain asset trading or integrate oracle solutions like Pyth to update market prices of assets, on-chain applications have an environment favorable for pursuing scalability without having to build all solutions independently, thanks to their ease of integrating solutions. In this context, Polymarket can also explore the possibilities of quantitative and qualitative expansion through interoperability as an approach to improve application functionality or expand its user base.

Source: Azuro Developer Hub
Azuro is a prime example of building market position in the on-chain prediction market sector based on interoperability. Azuro provides liquidity and oracle solutions that betting applications can integrate. Similar to how Elixir supplies AMM liquidity for orderbook-based perpetual futures DEXs, EVM-compatible betting applications can build trading environments by outsourcing liquidity pools generated by the Azuro Protocol without managing separate AMMs or orderbooks. Currently, various on-chain prediction market and betting applications, including the sports betting application bookmaker.XYZ, are participating in the ecosystem integrated with Azuro.

Source: Do Prediction Markets Need Web3?
Such interoperability with applications and infrastructure solutions within the same vertical as Polymarket can significantly enhance application performance. Securing sufficient liquidity for smooth user transactions is particularly important for continued quantitative expansion of prediction markets. While Polymarket is improving its liquidity mechanism through its liquidity reward program, as the number of markets grows and liquidity becomes fragmented, it must continue to address issues such as excessive slippage and spoofing. Additionally, architectural improvements through interoperable solutions for price discovery mechanisms, payment modules, and oracles are also worth monitoring.

Source: X(@dwr)
Given the inherent nature of prediction markets that necessitate discussion, the integration of Polymarket with social applications presents the most natural interoperability model. The social network protocol Farcaster features a Frame that allows users to execute Polymarket prediction market bets directly within the Farcaster application. Frame is a feature that embeds interactive applications within Farcaster's social feed, enabling direct execution of other applications within the social feed without the need to navigate to external platforms. By utilizing the Polymarket Frame, users can automatically convert Polymarket URLs into Frames, allowing them to place bets directly within Farcaster using Coinbase Wallet, which is optimized for mobile environments.
In addition to Farcaster, Solana recently launched a feature called Action and Blinks, which allows for the direct execution of Solana-based transactions through links on any website that can display URLs. While challenges such as network compatibility exist, solutions that seamlessly connect community communication channels with prediction market markets, and interoperability with social-related on-chain applications, offer various blueprints for enhancing user convenience and expanding Polymarket's potential user base.
4.2.2 Permissionless
Some have pointed out that the lack of regularity in prediction markets, which fails to induce repeated betting from users, is a current limitation faced by Polymarket. While election events like the U.S. presidential election attract significant attention, they are infrequent and irregular, making it challenging to maintain consistent interest and sufficient trading volume. This suggests a need to activate markets with regularity, such as sports events. From this perspective, Polymarket's challenge could be to continuously discover new markets and secure market diversity that can maintain and expand user retention even after the U.S. presidential election.
In this context, securing permissionless through the opening of market creation rights, and the community-driven growth that can be achieved through this, can be explored as another way for Polymarket to achieve scalability. Social-related on-chain applications like Farcaster's Frame or Friend.Tech's Keys have already demonstrated the potential for application expansion through organically generated content and features via permissionless community access. For Polymarket, the ability for anyone to create markets on arbitrary betting topics is expected to show high effectiveness in reducing operational resources through network effects and continuously experimenting and discovering new markets, thereby increasing market diversity.

Source: X(@UMA Protocol)
However, as observed in the Augur case, opening up market creation rights carries high risks along with high expectations. It is crucial to establish robust protocols for market definitions and decision conditions to prevent unnecessary errors and disputes. Polymarket has already experienced several controversial situations with the community due to ambiguities in decisions made by UMA. According to UMA, while 98% of decisions are resolved without disputes, prediction markets are closely tied to the real world, meaning exceptions or ambiguities can always arise, and the decisions of the judging entity cannot always be infallible. Therefore, if we envision a future that allows permissionless access to community market creation, the operation of clearly pre-agreed protocols in the process of market creation and decision-making should be considered as the most critical issue.
5. Conclusion
When examining the history of consumer applications appearing and disappearing in the crypto industry, I believe there are two contrasting factors related to speculative demand that are commonly found as causes of failure in many cases. One is applications that focus solely on speculative demand without any consideration of what problem to solve (or what value to provide). In this case, there may be short-term hype, but the lifespan is not long. These are cases that attract a lot of attention along with overheated market sentiment, but naturally become obsolete when they can no longer meet speculative demand.
Another cause of consumer application failure is the tendency to focus excessively on value that is too detached from speculative demand. Of course, most applications propose problem definitions and solutions that have their own rationale. However, the problems they define and the solutions they offer may be an important vision and mission only for those developing the application, but it's difficult to gain empathy from users. Thus, these are cases that fall outside the interest of market participants, leaving only questions about who should use the application and why.
Polymarket's core function is betting, making it an application with a design that's very advantageous for meeting speculative demand in itself. On the other hand, the predictions resulting from betting serve as an opinion-gathering tool that reflects objective public opinion based on economic incentives. In other words, it also shows the possibility of being an application that creates practical value that can be used more widely, beyond just a means of speculation. Thus, Polymarket is building a unique position in the market with an application design that can target a wide range of users while providing meaningful speculative routes to market participants, satisfying both speculative demand and demand for predictive information.
Now that the crypto industry has entered the consumer application phase, the case of Polymarket, which has already succeeded in replacing existing prediction markets, albeit temporarily, has significant implications. It will be an important point of observation whether Polymarket can maintain its current level of interest even after the U.S. election and remain 'The World's Largest Prediction Market', and what expansion strategies Polymarket will explore.



